作者:Kyle, 加密 KOL
編譯:Felix, PANews
注:加密 KOL Kyle 目前持有 FRAX;本文僅代表 Kyle 個人觀點,不代表 PANews 的觀點。
要點:
首先談談顯而易見的問題。人們聽到 FRAX 時的第一反應是猶豫——通常是因為它過於復雜,試圖做「太多事情」,或者之前交易 FRAX 的經歷很糟糕。
在閱讀本文之前,懇請您徹底摒棄對 FRAX 的任何過往偏見,盡可能以開放的心態來對待它。假裝這是您第一次了解—— Frax 整體已經徹底改變,成為一個完全不同的應用,其轉型意義重大,徹底改變了之前的方向。
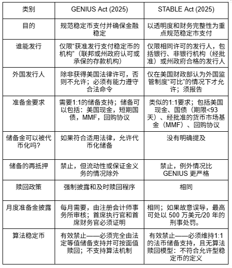
穩定幣敘事是每個加密人士都熟知且認同其擁有巨大潛在市場(TAM)的。盡管如此,卻很少看到有人談論《GENIUS & STABLE 法案》——這兩項由美國國會提出的具有裡程碑意義的法案,定義了穩定幣的立法。為什麼會這樣?這是因為政治是一個極其艱難的過程,充滿重重障礙。人們對結果期望很低,認為這不過是無足輕重的小事。大多數人認為這些法案相當重要,但對其重要性卻缺乏基本的認識。樂觀的講,他們認為穩定幣法案能順利通過是件好事;悲觀的講,他們預計會有諸多拖延,最終不了了之。
然而,這些法案對於重塑穩定幣的未來至關重要。以下是這兩項法案的對比摘要:

這兩項法案有兩個非常重要的内容:
首先,它們從法律層面定義了支付類穩定幣。《GENIUS 法案》將正式允許支付類穩定幣(PS)發行方發行符合法律規定的數字美元,作為銀行結算媒介,並用於美國乃至全球金融係統的銀行間支付。
支付類穩定幣是最大的結構性變革,它為創新提供了公平的競爭環境,並為穩定幣初創企業打開了整個數萬億美元的美國銀行業大門。目前 2000 億美元的穩定幣市值僅佔 M1 貨幣供應量的 1%。美國穩定幣法案首次將支付類穩定幣確立為合法的 M1 數字美元。換言之,偉大的穩定幣時代即將開啓。
其次,該法案意義重大,為穩定幣的聯邦標準監管創建了框架,更重要的是,它將會成為全球穩定幣發行的標準。如今,穩定幣處於法律灰色地帶——在美國,目前沒有真正的穩定幣監管框架。這阻礙了傳統參與者真正集成穩定幣,也使現有參與者難以充分發揮其潛力。這項法案改變了這一切,因此,它將真正敲響穩定幣偉大時代的鐘聲。
如今,華盛頓特區有多位加密人士正在幫助起草這份具有裡程碑意義的法案——Frax 的 Sam Kazemia 就是其中之一。
這已不再僅僅是一個 DeFi 協議,而是一個在相關法規尚未通過之前就已將合規性納入考量的貨幣機構。Frax 現已準備好在法律、機構和全球範圍内進行合法擴展。
接下來談談 Frax 當下的建設情況。Frax 不只是在打造一種穩定幣,其正在構建一個將 TradFi 和 DeFi 整合為統一係統的完整貨幣體係,目標是獲取全球 M1 貨幣供應量。Frax 通過構建涵蓋發行、收益和結算(現代銀行體係三大支柱)的垂直整合架構來實現這一目標,該架構由三個部分組成:

1. frxUSD:法定貨幣數字美元
frxUSD 是 Frax 的旗艦穩定幣——一種由短期美國國債和現金等價物 1:1 全額支持的數字美元。需要注意的是,這與 Frax 之前的穩定幣完全不同——frxUSD 旨在符合《GENIUS 法案》的要求,成為一種支付類穩定幣(這也是 Sam 花大量時間在華盛頓的原因)。
frxUSD 由現金和短期國債全額支持,通過貝萊德和 Superstate(BUIDL 和 UStb)託管。frxUSD 致力於成為美國首個具有法定貨幣特徵、合規儲備結構和機構整合的支付型穩定幣。
2. FraxNet:銀行
如果說 frxUSD 是美元,那麼 FraxNet 就是銀行接口。FraxNet 基本上是一個穩定幣銀行應用程序——完全經過 KYC 認證,符合託管合規要求,但原生在鏈上。想象一下,登錄您的賬戶,查看您的高盛貨幣市場基金持倉情況,用它鑄造 frxUSD,然後將收益實時流回您的 Fraxtal 地址。
這裡的目標很簡單:將每一筆傳統貨幣市場基金(MMF)的美元都轉化為鏈上可互操作的美元。Frax 已與 Stripe 和 Bridge 合作來實現這一目標——鑒於 Stripe 最近宣佈了穩定幣集成,這應該不足為奇。
這正是 Frax 令人興奮的地方——一款與現實世界資産掛鈎的穩定幣,面向萬億美元的潛在市場。
3. Fraxtal:穩定幣商業的執行層
最後談談 Frax 的原生鏈 Fraxtal。frxUSD 將在 Fraxtal 上原生發行、轉移和結算。Fraxtal 是從 Optimism Bedrock 硬分叉而來,擁有像 Circle 的 CCTP 這樣的原生橋接功能,並針對 frxUSD 作為記賬單位進行了優化。
Fraxtal 還使用 FRAX(之前稱為 FXS)作為其 Gas 代幣——這意味著在 Fraxtal 上構建的每一個應用,從 FraxLend 到 FraxSwap 再到 Frax Name Service,都需要 FRAX 才能運行。不僅如此,這些應用程序産生的費用將直接用於購買和銷毀 FRAX。
FRAX 或已擺脫了作為去中心化穩定幣的舊身份。相反,FRAX 正構建一個完整的堆棧貨幣係統,包含:
這是現金流、實用性和增長的融合。而最令人興奮的是 Sam 為使其符合監管要求所付出的努力。目前,沒有任何其他去中心化穩定幣發行商走上這條合規、透明且合法的道路。
在所有人都關注穩定幣的當下,下一波大規模採用浪潮(真正的、達到萬億美元規模的浪潮)將來自那些需要遵守法律的機構和消費者。他們需要贖回權。他們需要清晰的規則。他們需要能夠走進董事會會議室並說:「是的,這符合美國法律」。
這就是産品、市場與監管相契合的體現。
下面來談談 FRAX 最近經歷的一些細微變更,這些變化為協議增添了更多助力。這部分内容主要介紹 FIP-428 中所做的更改。

簡而言之:
當然還有一些其他要點。FIP-428 是一個絕妙的提案,它將整個生態係統綁定到唯一一個代幣上:FRAX。Frax 係統的每個部分現在都回流到代幣中;Fraxtal 的費用?燃燒 FRAX。FXTL 的發行?只有持有和質押 FRAX 的用戶才能獲得。未來驗證者質押?需要 FRAX。治理?veFRAX。最重要的是,FRAX 現在是 L1 代幣,因為它是鏈上的原生 Gas 代幣。
Frax 本質上創造了一個具有内部需求、實用性和消耗機制的貨幣循環。個人認為,這裡的關鍵在於理解這不僅僅是簡單的品牌重塑。Frax 正成為加密領域中最符合監管要求、能産生收益、垂直整合的美元堆棧。
最後談談其優勢。眾所周知,穩定幣是加密領域最受歡迎的産品,服務於最大的潛在市場——也就是全球。穩定幣的敘事非常清晰,然而,為了抓住這一機遇,可供投資的代幣卻寥寥無幾。
個人認為,Frax 是押注穩定幣敘事的最佳流動性代幣,具有巨大的上漲空間。除了「North Star」升級和構建整個銀行體係外,Frax 在穩定幣的價值鏈中處於最佳位置。
原因很簡單:相比其他參與者(無論是 DEX、借貸市場還是支付應用),發行方能獲得最大的經濟份額。控制發行是一項巨大的價值驅動因素,能獲取最豐厚的利潤——正如人們所說,誰掌握了分發渠道,誰就是贏家。
這就是為什麼從投資角度來看,USDC/USDT 是當今市場上最受歡迎的産品——可惜它們沒有代幣。下面是與其他流動性代幣的對比表,展示了為什麼 Frax 是當今代表穩定幣理念的流動性市場中的最佳代幣:

另一方面,FRAX 幾乎完全被稀釋,截至 5 月 10 日,市值為 2.76 億美元,完全稀釋估值(FDV)為 3.04 億美元。這是一個與 Bridge 和 Stripe 建立了合作關係的代幣,市值不到 5 億美元。
其次,FRAX 的估值偏低是事實。正如開頭所言,當向人介紹這個項目時,他們都表現出某種程度的不屑。但所有人都錯了——看到這樣的圖表,我一點也不意外,這正是買入的理由——在當前價格點,這是一個具有巨大上行潛力的非對稱投資;如果 Sam 能夠執行(到目前為止,他確實做到了,與所有這些巨頭建立了合作關係),增長是顯而易見的。
既然談完了上漲空間,下面談談風險。其實,這裡的風險很簡單:
1. 穩定幣法案被推遲、未獲通過,或發生影響 FRAX 的變更
實際上,這種情況正在發生——就在幾天前,該法案未能在美國參議院獲得通過。不過,此處引述一下 Sam 的話,他過去幾個月一直在與這些人合作,Sam 表示:「並沒有人們說得那麼嚴重。我們從未指望它能在 7 月下旬國會 8 月休會前通過。這是政治進程的一部分,不可能比預期提前三個月通過。我是樂觀主義者,但也沒那麼樂觀。一切仍在正軌上,預計會在 7 月通過,這一直是我的預期」。
7 月將是關鍵的一個月,如果到時仍未通過,再開始擔心。但在此之前,保持心態平和。
2. 為什麼談了很多關於《GENIUS 法案》,而很少提及《STABLE 法案》?如果《STABLE 法案》通過了會怎樣?
同樣,根據 Sam 的說法,情況並非如此——這兩項法案都可能在各自的議院獲得通過,隨後會有一個協調期,在此期間會達成一個折中的最終草案提交給總統簽署。最終草案很可能更像《GENIUS 法案》,而不是《STABLE 法案》,而這才是關鍵所在。
3. 最糟糕的情況是什麼?
兩份法案都無法通過——這種情況大概只有在發生重大災難時才會出現,比如全球金融崩潰,屆時各方的努力將完全擱置。
但情況並非完全取決於法案本身——Frax 在改進協議方面已經展現出巨大的影響力,個人認為這是押注於他們的充分理由。
4. 未能兌現承諾
鑒於 Sam 一直在華盛頓特區全力以赴地扮演創始人的角色,這種情況發生的可能性極小。
FRAX 已不再是記憶中 2022 年那種「半吊子」(半支持半不支持)的算法穩定幣。它已演變成一個圍繞監管明確性、機構協同和垂直整合構建的全棧式貨幣係統。創始人在華盛頓特區協助政策制定者。該穩定幣由美國國債支持,並由機構託管。代幣正在獲得真正的實用性——用作 Gas、治理、銷毀機制等等。
目前加密領域最純粹的穩定幣押注——而且這樣的機會並不常有。一枚交易價格低於 16 美元的代幣,直接與加密領域最大的潛在市場——美元本身掛鈎。期待 FRAX 的未來。
相關閱讀:穩定幣賽道最新動態:USDT市值首次突破1500億美元,金融與科技巨頭競爭激烈,Tether、Circle鞏固「護城河」
内容來源:PANews
財華網所刊載內容之知識產權為財華網及相關權利人專屬所有或持有。未經許可,禁止進行轉載、摘編、複製及建立鏡像等任何使用。
如有意願轉載,請發郵件至content@finet.com.hk,獲得書面確認及授權後,方可轉載。
下載財華財經APP,把握投資先機
https://www.finet.com.cn/app
更多精彩内容,請點擊:
財華網(https://www.finet.hk/)
財華智庫網(https://www.finet.com.cn)
現代電視FINTV(https://www.fintv.hk)