
業績:TOP100房企銷售額1-2月同比降幅收窄10.6個百分點,2月銷售額同比增長17.3%
2025年1-2月,TOP100房企銷售總額為4479.9億元,同比下降5.9%,降幅較1月大幅收窄10.6個百分點。2月單月,TOP100房企銷售額同比增長17.3%。本月,多地通過舉辦房交會、購房節,推出高質量「好房子」等形式,促進需求釋放,帶動樓市延續回穩態勢。1-2月銷售總額超百億房企12家,較去年同期減少2家,五十億房企20家,較去年同期減少2家。TOP100房企權益銷售額為3229.7億元,權益銷售面積為1687.0萬平方米。
圖:2022年1月-2025年1-2月TOP100房企累計銷售額均值及增速情況

數據來源:中指數據CREIS
市場監測:https://www.cih-index.com/
圖:2021年1月-2025年2月TOP100房企單月銷售額情況(單位:億元)

數據來源:中指數據CREIS
市場監測:https://www.cih-index.com/
注:文中分析所用銷售額,如無特别說明,均指全口徑銷售額。
2025年1-2月,TOP10陣營房企銷售額有所增長。其中,TOP10房企銷售額均值為212.7億元,較上年小幅增長0.3%;TOP11-30房企銷售額均值為59.2億元,較上年下降10.0%;TOP31-50房企銷售均值為26.2億元,較上年下降16.5%;TOP51-100房企銷售額均值為12.9億元,同比下降7.8%。
圖:2025年1-2月各陣營銷售額增長情況

數據來源:中指數據CREIS
市場監測:https://www.cih-index.com

陣營數量:百億以上銷售額企業12家
圖:2022年至2025年各年1-2月百億、五十億房企數量

數據來源:中指數據CREIS
市場監測:https://www.cih-index.com/
2025年1-2月,多個陣營企業數量均有變化。具體來看,百億以上陣營12家,較去年同期減少2家,銷售額均值196.1億元。第二陣營(50-100億)企業8家,較去年同期持平,銷售額均值69.6億元。第三陣營(30-50億)企業14家,較去年同期減少5家,銷售額均值38.2億元。第四陣營(30億以下)企業為66家,較去年同期增加7家,銷售額均值15.7億元。
表:2025年1-2月TOP100房企各陣營數量及銷售額均值情況

數據來源:中指數據CREIS
市場監測:https://www.cih-index.com/

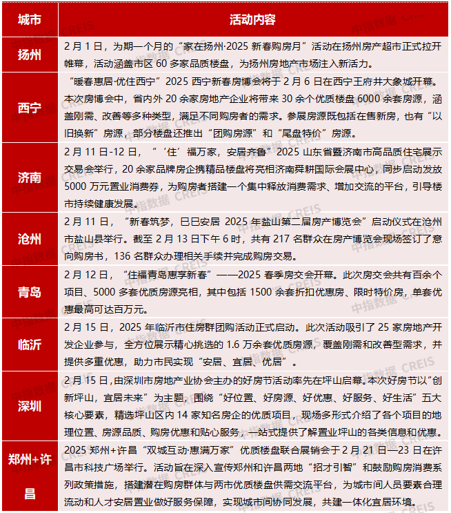
營銷:多地推出房交會、好房節,為房市注入新活力
多地通過舉辦房交會、購房節,推出高質量「好房子」等形式,引導樓市持續健康發展。具體來看,一方面,部分城市借助春節餘熱,開展新春購房月、房交會等,通過推出涵蓋剛需、改善等多種類型在售新房及保障房、「以舊換新」房源等,滿足多類客群的需求;另一方面,部分城市圍繞「好房子」,推出高質量精品樓盤,引導樓市持續健康發展。如深圳市舉辦好房節活動,以「創新坪山,宜居未來」為主題,圍繞「好位置、好房源、好優惠、好服務、好生活」五大核心要素,精選坪山區内14家知名房企的優質項目,一站式提供了解置業坪山的各類信息和優惠。同時,在促銷活動形式上,繼續發放置業優惠券、推出扣優惠房、限時特價房等,帶動項目成交。
表:2025年2月部分重點城市樓市促銷活動


展望:市場有望延續回穩態勢,核心城市或率先恢復
政策方面,李強總理主持召開國務院常務會議,強調更好滿足住房消費需求。央行發佈2024年第四季度中國貨幣政策執行報告,表示下一階段將著力推動已出台金融政策措施落地見效,加大存量商品房和存量土地盤活力度,推動房地產市場止跌回穩,完善房地產金融基礎性制度,助力構建房地產發展新模式。
地方層面,重慶取消中心城區限售,同時不再將市外人員購買普通住宅納入房產稅徵稅範圍;北京發佈《北京市平原多點地區「好房子」規劃管理相關技術要點(試行)》,鼓勵好房子建設;廣東多地公示第一批專項債券資金收購閑置存量土地的項目及收儲價格,並於2月底成功發行超300億專項債用於收購存量閑置土地。
整體來看,核心城市限制性政策有望逐步優化,加速購房需求釋放,同時貨幣化安置城中村改造、專項債資金收購存量土地等進展加快也有助於修復市場預期。市場走勢方面,隨著節後核心城市樓市交易及土地市場回暖,市場有望延續回穩態勢,核心城市或率先恢復。
文章來源:中指研究院公眾號
財華網所刊載內容之知識產權為財華網及相關權利人專屬所有或持有。未經許可,禁止進行轉載、摘編、複製及建立鏡像等任何使用。
如有意願轉載,請發郵件至content@finet.com.hk,獲得書面確認及授權後,方可轉載。
下載財華財經APP,把握投資先機
https://www.finet.com.cn/app
更多精彩内容,請點擊:
財華網(https://www.finet.hk/)
財華智庫網(https://www.finet.com.cn)
現代電視FINTV(https://www.fintv.hk)