作為深耕科技與制造領域多年的資深基金經理,鵬華基金闫思倩的投資邏輯與持倉動向,一直是市場觀察新質生産力主綫的重要窗口。2026年1季報正式披露,我們不意外地發現,她的投資圖譜再次擴張。闫思倩的「能力圈」像一棵不斷生長、開枝散葉的大樹。其根係深植於新能源産業逾十五年的研究與深耕,而枝幹則向著AI、人形機器人乃至商業航天等更遼闊的硬科技天空延伸。她的投資佈局與馬斯克的商業帝國高度相似——看似覆蓋領域廣泛,實則所有佈局都圍繞緊密關聯的産業鏈展開,形成了協同互補的投資生態。
當高彈性的科技投資遇上長期業績考驗
2026年第一季度,闫思倩管理的基金整體表現承壓,主要受中東地緣沖突升級、油價上漲引發的全球流動性擔憂影響,成長股估值面臨壓力。但拉長時間來看,闫思倩管理超3年的3只基金近3年淨值增長均超滬深300(同期漲幅9.85 %);代表作鵬華新能源汽車混合A成立於2022-7-26,近1年淨值增長47.95%;近3年淨值增長77.25%,位列同類1/13。

而當這份出色的業績,歷經市場起伏的淬煉,便愈發彰顯其穿越周期的力量。闫思倩以其對産業趨勢的深刻洞察與前瞻佈局,在科技投資的「高彈性」與「長期性」之間找到了平衡點,實現了科技投資的長期制勝。
闫思倩硬科技投資圖譜
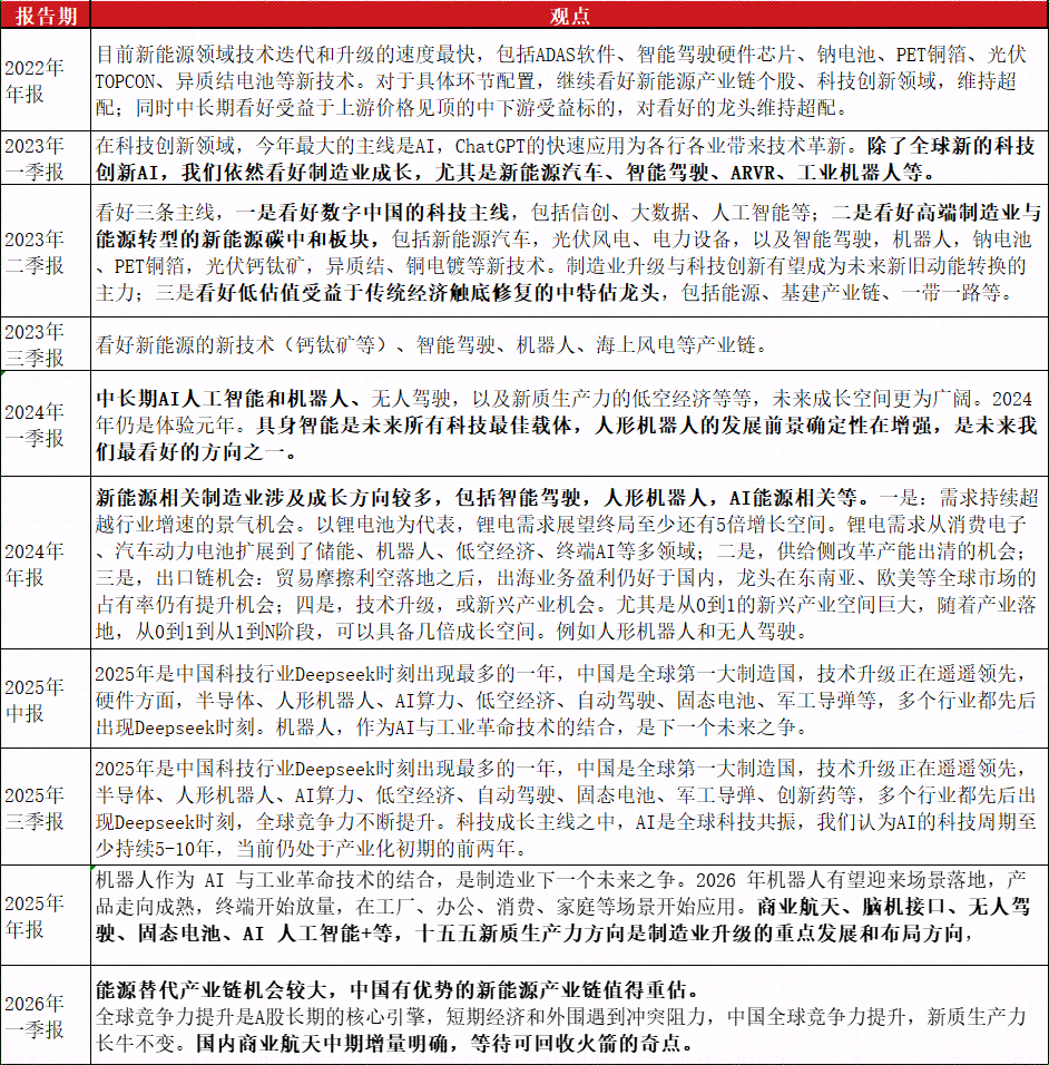
十六年前,闫思倩以電新行業賣方研究員身份入行,十餘年間見證了新能源行業的崛起,也積澱了深厚的制造産業投資經驗和心得。從新能源到人工智能,再到2026年1季報披露的商業航天持倉,她始終將自身能力圈與時代産業趨勢進行耦合,置身於科技産業的最前沿。這一特點在她管理基金的定期報告中清晰可見:


闫思倩 vs 馬斯克:兩張驚人相似的商業地圖
當三角防務、廣聯航空出現在2026年一季報的重倉名單時,闫思倩的投資圖譜展現出了一個更具野心的輪廓。它不再是簡單的賽道疊加,而是開始呈現出一種與埃隆·馬斯克商業帝國高度相似的生態結構:看似橫跨新能源車、機器人、AI算力、商業航天等多個領域,分佈廣泛,實則底層技術同源、産業鏈緊密咬合、共同服務於一個更宏大的未來敘事閉環。
1. 技術同源與制造遷移:同一套「骨骼」的千面演繹
闫思倩投資疆域擴張的核心邏輯,與馬斯克旗下公司(特斯拉、SpaceX、Optimus)的協同奧秘如出一轍,都根植於高端制造業底層的「技術同源性」。這並非天馬行空的跨界,而是成熟産業鏈能力在新技術形態上的自然延伸。
從汽車到機器人再到航天的能力進化:正如特斯拉上海超級工廠為中國供應鏈注入了大規模、高精度、快速響應的制造基因,這套能力已成為可遷移的「母體」。汽車産業鏈所錘煉的電機、齒輪、軸承、絲槓、熱管理技術以及精密加工、壓鑄、鍛造工藝,正是人形機器人關節(無框力矩電機、諧波減速器、滾珠絲槓)和商業航天精密結構件所需的核心。因此,當特斯拉發佈Optimus機器人時,闫思倩能迅速將汽車供應鏈的投資邏輯遷移至機器人;當商業航天起步,同樣的「中國制造」基礎又能支撐起火箭與衛星的部分零部件需求。這種「能力復用」構成了看似分散佈局下最堅實的産業骨骼。
中國供應鏈:協同效應的「血脈」與放大器:馬斯克帝國的快速推進,深度依賴中國制造業的驚人效率。特斯拉供應鏈國産化率在短時間内從個位數躍升至90%以上,並伴隨産能的極速擴張,這不僅是成本優勢,更是工程化落地能力的體現。文檔明確指出,「SpaceX已在華佈局生産」。這意味著,服務於特斯拉和機器人的同一批中國供應商,其制造與管理體係同樣能支撐SpaceX的部分需求。中國高效、靈活且持續升級的供應鏈,成為了連接馬斯克各業務板塊與闫思倩投資圖譜中不同公司的「共同血脈」,將全球前沿的科技概念,轉化為可量産、可投資的産業鏈機會。
2. AI驅動與全球共振:同一顆「大腦」的終極賦能
如果說高端制造是骨骼,那麼人工智能(AI)就是驅動整個生態進化的大腦。這與馬斯克以xAI大模型技術為核心,統一賦能特斯拉自動駕駛(FSD)、人形機器人智能乃至未來太空運營的路徑完全共振。
AI作為統一的賦能核心:在闫思倩的分析框架中,AI不是孤立賽道,而是貫穿所有硬科技終局的「靈魂」。新能源汽車的終極形態是智能駕駛,機器人的本質是「具身智能」,商業航天未來的太空算力、太空光伏對AI巨大的電力需求來說具備明顯成本優勢。這與馬斯克佈局xAI,旨在為旗下所有硬件産品提供一個「超級大腦」的邏輯完全一致。投資的不是分散的硬件,而是被同一股智能浪潮重塑的、相互聯動的不同硬件入口。
「馬斯克主題」下的全球産業共振:闫思倩明確將「馬斯克主題」視為2026年值得關注的主綫。因為它代表了全球新質生産力的共振方向——xAI、機器人、商業航天、腦機接口,這些既是北美科技前沿,也與中國「十五五」規劃的方向高度契合。這種全球性的産業趨勢共鳴,使得圍繞該主題的投資具備了超越單一市場的強大動能。特斯拉在機器人上的突破,會提升全球對産業鏈的關注;SpaceX在可回收火箭上的進展,會點燃資本市場對太空經濟的想象。闫思倩的投資圖譜,正是在精準捕捉和佈局這種全球共振在中國産業鏈上的映射與投射。
3. 生態協同與未來願景:同一個「閉環」的星辰大海
最深刻的相似性,在於二者都指向一個由能源、交通、信息、智能構成的終極協同生態。馬斯克構建的是覆蓋地球與太空的閉環,而闫思倩的投資圖譜,正逐步拼出這個閉環在中遊制造與上遊核心環節的關鍵版圖。
從地面到太空的「電力化」延伸:闫思倩將新能源汽車、機器人、商業航天統一歸入「電力消費時代」的不同場景。這一判斷與馬斯克帝國的能源邏輯暗合:特斯拉的電動車與儲能業務解決地面清潔能源的使用與存儲,而太空探索(SpaceX)則可能利用「太空光伏」等近乎無限的能源。投資商業航天,不僅是看中衛星互聯網,更是佈局未來「太空能源」利用的潛在起點。
太空經濟閉環的雛形:SpaceX的星鏈(全球通信)、可回收火箭(低成本運輸),未來可能與 「太空算力」 (利用太空低溫與太陽能優勢部署數據中心)、「太空光伏」 相結合,並由機器人進行在軌建造與維護。這是一個宏大的閉環。闫思倩在新能源(光伏、儲能)、AI算力(光模塊)、機器人、商業航天四大領域的佈局,恰好精準卡住了這個未來生態在地面準備、核心技術支撐和基礎設施先行等環節的關鍵位置。
因此,闫思倩的硬科技投資圖譜,絕非追逐熱點的散點出擊。它是一個以全球科技演進為藍圖,以中國制造業核心競爭力為基石,通過技術同源性洞察産業鏈遷移機會,層層遞進、環環相扣的「馬斯克式」戰略拼圖。 從新能源汽車的「電力化」出發,到機器人這一「具身智能」載體,再延伸到商業航天這一「太空電力化」的前沿,她的組合正在構建一個理解並投資未來世界的閉環邏輯。對於投資者而言,看懂這個閉環,遠比跟蹤單個熱點更重要。
結語
當一幅從新能源車延伸至機器人、AI算力,並最終指向浩瀚星空的硬科技投資圖譜完整呈現時,普通投資者難免感到既興奮又困惑。興奮在於,這似乎勾勒出了未來五到十年財富增長的清晰路徑;困惑在於,如此龐大且前沿的版圖,如何才能有效參與?回顧闫思倩超過十五年的産業深耕與清晰的能力圈演進路徑,我們或許可以提煉出三個樸素而關鍵的動作:看懂、跟對、拿穩。這三把鑰匙,指向的不僅是投資的技巧,更是面對復雜科技世界時應有的認知姿態。
看懂産業演進的肌理,跟對時代共振的主綫,最終依靠深度研究和投資紀律拿穩籌碼——這或許是從闫思倩的硬科技投資圖譜中,每一位希望參與未來的投資者所能汲取的最寶貴啓示。投資的終極考場,不在於獲取了多少密報,而在於是否真正理解你所押注的時代。
内容來源:有連雲
財華網所刊載內容之知識產權為財華網及相關權利人專屬所有或持有。未經許可,禁止進行轉載、摘編、複製及建立鏡像等任何使用。
如有意願轉載,請發郵件至 content@finet.com.hk,獲得書面確認及授權後,方可轉載。
國内領先的智能金融信息引擎