
雷達財經出品 文|張凱旌 編|深海
9月10日,高特佳老板娘金慧麗發布《致每一位高特佳人的公開信》,曝出高特佳集團董事長蔡達建與原下屬張曉楠存在長達十年的不正當關系,兩人不僅育有一個五歲的非婚生女孩,還將以非法夫妻名義在泰國通過非法代孕機構生育第二個非婚生兒子。
金慧麗在公開信中還表示,蔡達建可能利用擔任董事長的權利侵占了高特佳的財産,並動用高特佳的力量與其打離婚官司。
官網信息顯示,高特佳是國内專注于醫療健康領域的知名投資機構,資金規模達200億元,目前已投資140家企業,其中包括20家上市公司。
在公開信中。金慧麗針對深交所問詢函都未能得到答案的"高特佳控股股東"和"丹霞生物8億預付采購款"兩樁事項給出了自己的答案,而被指控7項不軌行為的蔡達建曾被稱為"主題行業投資"第一人,並登上胡潤富豪榜。
9月11日,高特佳弘瑞相關人士針對日前網上流傳的公開信作出回複,稱公司已成立工作組就公開信内容涉及公司事項展開内部調查。
結發妻子舉報蔡達建:用職務之便為多位情人女下屬謀利
公開信中,金慧麗稱自己是在八十年代獲得大學學位的高知女性,自蔡達建到深圳打拼創業之際便一路陪伴,曾放棄自己的事業只為回家相夫教子,但卻在今年春節過後意外得知蔡達建與張曉楠之間的"龌龊奸情"。
“本無意將家醜外揚,但近日蔡達建以高特佳公司的名義用公款高價聘請律師,作為其私人的代理人,欲與我對簿離婚公堂,頓時讓我打消了不想公之于衆的念頭。”金慧麗表示。

據公開信披露,金慧麗通過調取蔡達建和張曉楠之間的微信聊天記錄獲知,兩人十年前就已發生婚外情,如今已發展至事實上的重婚關系,希望高特佳的合夥人、股東認真核查蔡達建是否借董事長之便侵占了公司財産。
另外金慧麗還提到,2014-2015年張曉楠曾借出國讀書之名到美國洛杉矶生育和蔡達建的非婚生女孩,女孩出生後,蔡達建以籌備高特佳在香港上市為由安排張曉楠去香港工作,還在當地為其購置豪宅、租賃高檔寫字樓。
對張曉楠本人,金慧麗描述稱其為北大畢業的法律碩士,並曾擔任蔡達建的秘書,最近幾年一直與蔡達建保持著每天數十至數百條的通話記錄,平均5分鍾一條,談話内容涉及公司管理、人員調配、薪資調整等重大決策。蔡達建還多次向張曉楠許諾,"讓你成功托管高特佳,成為平台和孩子們的托付!"。
值得一提的是,金慧麗稱除張曉楠外,蔡達建自公司成立至今20年里還與多名女下屬有染,並借職務之便為她們謀取利益,其已委托律師整理出超過半米厚的聊天記錄材料,將作為呈堂證供遞交法院。
高特佳實控人疑雲 博雅生物曾稱高特佳無實控人
金慧麗公開信中稱,蔡達建系高特佳的控股股東。
而今年6月2日博雅生物在回複深交所對公司年報問詢時,曾稱高特佳集團股權結構比較分散,沒有股東通過直接或間接方式能單獨或共同實際控制高特佳集團,高特佳集團無控股股東和實際控制人。因此,上市公司也無實際控制人。

但天眼查數據顯示,高特佳集團的控股股東中,深圳佳興和潤、深圳速速達和深圳陽光佳潤持股比例分別為12.73%、13.45%、17.68%,這三家公司大股東均為蔡達建。此外,廈門和豐佳潤、廈門高特佳菁英、蘇州高特佳菁英的背後也都有蔡達建或其控股公司的影子。
據媒體報道,有接近高特佳集團人士提供的股權代持協議顯示,2020年5月廖昕晰將其持有的合夥權益轉給了湖州凱佳,該公司及其合夥人黃斌、楊琛與蔡達建簽訂《半島灣代持協議》,將現由湖州凱佳持有、原由廖昕晰持有的合夥份額交給蔡達建代持,該企業100%的實際權利人為蔡達建個人。
由以上信息判斷,蔡達建對高特佳集團具有控制權。

博雅生物8億預付款未收到貨,金麗慧稱系蔡達建之過
官方資料顯示,高特佳投資資産管理規模超200億元,醫療健康産業基金25支(含美元基金),其先後投資過博雅生物、邁瑞醫療、熱景生物等140余家企業,其中醫療健康企業70余家,並推動了22家企業成功上市。
值得關注的是,金惠麗在《公開信》中質疑,蔡達建因為婚外情,沒有時間、精力顧及工作事業,致使高特佳2017年至今經營管理不善,造成重大並購失控(如丹霞項目等)。
而丹霞項目與博雅生物密切相關。
公開資料顯示,博雅生物業務以血液制品為主,公司始終堅持在保障血液制品業務穩定發展的同時,積極發展非血液制品業務。
天眼查數據顯示,博雅(廣東)由廣東丹霞生物制藥有限公司變更名稱而來,公司主營業務亦為血液制品相關。
雷達財經梳理發現,早在2017、2018年,博雅生物就曾向丹霞生物支付大額預付款項,盡管彼時並未實現交貨,但博雅生物並未停止對丹霞生物原料血漿的求購,反而在2019年重新擬定協議,繼續大額預付行為。值得一提的是,丹霞生物已于2017年被廣東省食藥監局勒令停産,直至2019年8月才恢複正常經營。
2017年4月7日,博雅生物發布公告,稱公司擬用5000萬元自有資金與控股股東高特佳集團及其他方共同投資醫藥産業並購基金,該並購基金確定為深圳市高特佳前海優享投資合夥企業(下稱"前海優享"),管理人為高特佳集團,前海優享已鎖定投資標的丹霞生物。完成投資後前海優享持有丹霞生物99%股權。
丹霞生物2016年資産總額6.85億元,負債總額4.52萬元,資産負債比達65.92%;營收5264.33萬元,未經審計的淨利潤虧損7412.30萬元。盡管如此,有媒體報道稱該産業基金為收購丹霞生物仍斥資45億元,並且除博雅生物的5000萬元外,高特佳集團動用了大量金融機構的資金。
4月21日,國家藥監局發布通報,稱在2月對丹霞生物進行飛行檢查的過程中,發現其用于申報生産注冊的9個批次的人血白蛋白鋁離子實際檢測結果高于《中國藥典》規定的不得高于200µg/L的標准,且存在修改樣品名、刪除檢測記錄重新檢測等問題。
據官方通告,多批受檢查鋁離子殘留量高達逾400µg/L,但申報資料僅為不到150µg/L。因違反《中華人民共和國藥品管理法》及相關規定,丹霞生物被廣東省食藥監局收回藥品GMP證書,暫停生産。

2017年公司年報顯示,當年公司已向丹霞生物支付1.15億采購預付款,但血漿並未到貨。
2018年,博雅生物如法炮制,繼續向丹霞生物支付2.02億元采購預付款,至2018年底總計投入3.17億元,而血漿卻仍未到貨。

2019年4月,博雅生物與丹霞生物終止了上述合同,同時簽訂了一份新合同,依舊約定博雅生物向丹霞生物采購原料血漿,此次合同金額提升至8.25億元,博雅生物也于年底前預付了5億元采購款。盡管丹霞生物在8月已經恢複運營,但博雅生物至報告期結束仍未獲血漿。
對丹霞生物在違反相關規定的情況下,博雅生物仍與其簽訂大額采購協議的原因,監管部門也于2020年6月29日發函詢問。對此,博雅生物解釋稱鑒于血液制品行業的特殊性,采購或調撥血漿需國家相關部門的專項審批,公司與丹霞生物一直積極申請原料血漿的采購調撥事項,但截至目前采購原料血漿事宜尚未獲得批准。
博雅生物還表示2017-2019年丹霞生物下屬各血漿采漿站均持有省級人民政府衛生行政部門核發《單采血漿許可證》,采漿行為一直合法合規,三年間原料血漿采集量分別為223噸、277噸和304噸,截至2019年底庫存血漿約770噸,該血漿量滿足公司采購需求,待申請過審即可成功交付,因此采購與付款不構成對丹霞生物的財務資助。
即便如此,博雅生物還是因血漿未到貨受到不小影響。首先是公司經營活動産生的現金流量淨額在近三年出現暴跌,2016年尚有1.98億元,2017年便跌至-2381.62萬元,在2018年稍有反彈至3490.27萬元後,2019年淨流出1.14億元。
其次博雅生物還于8月26日晚間發布公告稱,由于撫州市政府對于高新技術産業開發區的規劃調整,以及公司向博雅廣東采購原料血漿尚未獲得批複,公司原料血漿規模不足,決定調整2018年建設的"千噸級血液制品智能工廠建設項目"的實施進度,項目將延期不超過24個月,預計于2023年6月建成並完成GMP認證。
蔡達建被稱為"主題行業投資"第一人 開控股投資先河
本次"董事長出軌小三包養多名情婦"事件的核心人物蔡達建,曾是投資界的風雲人物。
大學剛畢業,蔡達建就被分配到化工部江蘇某設計院負責項目可行性論證工作。20世紀90年代,蔡達建下海成為當時中國最大券商之一君安證券的投行部門的一員,而後于2001年在深圳創立了私募投資機構——高特佳投資。
作為中國最早一批風險投資的探索者,蔡達建在2003年就投資了邁瑞醫療,後者于兩年後赴美上市。2007年,蔡達建首創"主題行業投資"模式,聚焦醫療健康領域,當年就收購了博雅生物85%的股權,成為公司第一大股東。在高特佳的資本加持下,博雅生物2012年成功登陸創業板。
"用控股的方式進行項目投資,開創了中國股權投資領域里的先河。當然行業里面也出現了非常多的質疑,覺得這樣做太冒險了。"據一位當時接近該項目的投資人回憶。按照目前的股價測算,高特佳在博雅生物一個項目上的賬面投資回報已達60多倍,而控股投資則使投資回報的總量遠超小比例持股模式。
對"主題行業投資"的概念,蔡達建曾在接受界面新聞采訪時表示:"專注主題領域這個理念高特佳絕對是國内最早的一家機構,明確提出來並且執行,壓縮其他領域投資甚至完全停掉,就做醫療健康。即使放到現在,全國這樣專注的機構也很少,大多數機構還是在攤大餅。"
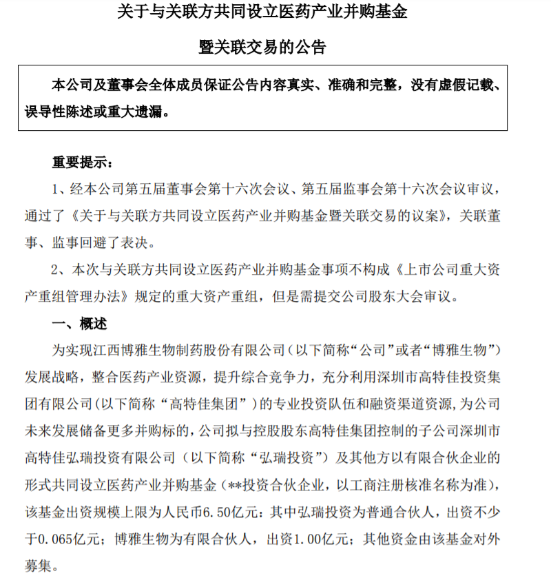
2015年3月,博雅生物與高特佳旗下子公司弘瑞投資共同設立醫藥産業並購基金,出資規模上限6.5億元,用于收購新百藥業。隨後,高特佳成功以5.2億元完成對新百藥業的控股式投資,持股比例83.87%。
此後在不到一年的時間里,高特佳旗下基金就跟上市公司進行了換股安排。有業内人士對此表示,"博雅生物收購了新百藥業的控股股權,這意味著投資高特佳基金的有限合夥人在不到一年左右的時間,就實現了接近兩倍收益的回報。這樣的退出速度相當之快。"

2016年3月,高特佳宣布啓動30億規模的投資並購基金,投資面向整個醫療健康行業,這是高特佳成立以來啓動的規模最大的基金,公司也以此開始向海外投資並購業務進軍。
2017年,蔡達建以20億身家登上胡潤中國富豪榜,並列第1982位。

截至2019年,高特佳在醫療健康領域的投資項目包括了邁瑞醫療、新百藥業、智同生物、衆安康、方舟制藥、複宏漢霖、康方生物、博奧賽斯、長風藥業等知名企業,幾乎覆蓋了綜合性醫療器械、體外診斷、醫院診療服務、醫學檢驗服務等所有高成長細分領域。
然而,以控股投資著稱的高特佳卻在今年來頻頻對博雅生物實施減持,據9月4日公告,博雅生物股東,上海高特佳懿康投資合夥企業自2020年4月40日至今共減持1468.52萬股,占公司總股本的3.45%,按此期間股價測算約套現5.56億元。
此外,高特佳集團也于今年7月1日至9月1日間通過大宗交易的方式合計減持394.16萬股,結算完成後目前與控股子公司融華投資共持有博雅生物30.76%的股份。
值得一提的是,近期市場中還傳出了"華潤資本擬考慮收購博雅生物控股股份,且已與高特佳集團進行初步商談"的消息。
蔡達建結發妻子的公開信,會引發怎樣的連鎖反應?雷達財經將持續關注。
注:本文是雷達財經(ID:leidacj)原創。未經授權,禁止轉載。為方便交流,交流、轉載,請加運營微信:ldcjun。爆料財經線索,交流行業幹貨,聯系郵箱:leidacj@163.com~
財華網所刊載內容之知識產權為財華網及相關權利人專屬所有或持有。未經許可,禁止進行轉載、摘編、複製及建立鏡像等任何使用。
如有意願轉載,請發郵件至content@finet.com.hk,獲得書面確認及授權後,方可轉載。
下載財華財經APP,把握投資先機
https://www.finet.com.cn/app
更多精彩内容,請點擊:
財華網(https://www.finet.hk/)
財華智庫網(https://www.finet.com.cn)
現代電視FINTV(https://www.fintv.hk)