2月6日,由今日头条、抖音、西瓜视频母公司字节跳动捐资2亿元设立的“中国红十字基金会字节跳动医务工作者人道救助基金”公布了第十批15人资助名单。
这15名获资助者分别来自武汉的10家医院,其中有一位年仅22岁的护士,这是迄今为止,基金所资助的最年轻的一线被感染医务人员。根据基金规则,他们每人获得10万元资助。目前基金会已经将资助款拨付到受助人个人账户。

(基金第10批资助汇款单据)
自2020年1月26日“中国红十字基金会字节跳动医务工作者人道救助基金”全面启动运行以来,截至2月6日,全国已经有115位疫情防控一线医务工作者获得该基金资助。其中111位因抗击疫情而不幸感染的一线医务人员,每人获资助10万元;4位因抗击疫情而不幸殉职的一线医务人员,每个家庭获资助100万元。
目前基金管理委员会正与相关主管部门、公益组织、医院合作,寻找一线被感染的医务人员,将捐助送到他们手上。同时,被感染的医务人员或直系家属可以在今日头条、抖音app里搜索“字节跳动医务救助基金”,直接申请。
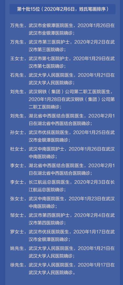
附:基金资助第十批医务工作者名单(15位)
以下15位因抗击新型冠状病毒感染的肺炎疫情而不幸确诊感染的医务人员,每位获得人民币10万元资助:
万先生,武汉市金银潭医院医生,2020年1月26日在武汉市金银潭医院确诊
万先生,武汉市第三医院护士,2020年2月2日在武汉市第三医院确诊
王女士,武汉市第七医院护士,2020年1月29日在武汉市第七医院确诊
石先生,武汉大学人民医院医生,2020年1月21日在武汉大学人民医院确诊
刘先生,武汉钢铁(集团)公司第二职工医院医生,2020年1月28日在武汉钢铁(集团)公司第二职工医院确诊
刘先生,湖北省中西医结合医院医生,2020年2月1日在湖北省中西医结合医院确诊
孙女士,武汉市优抚医院医生,2020年1月25日在武汉市金银潭医院确诊
杜女士,武汉中南医院护士,2020年1月26日在武汉中南医院确诊
李女士,湖北省中西医结合医院医生,2020年2月1日在湖北省中西医结合医院确诊
李女士,长江航运总医院医生,2020年2月3日在长江航运总医院确诊
张女士,武汉中南医院医生,2020年1月23日在武汉中南医院确诊
邹女士,武汉市第四医院护士,2020年2月4日在武汉市第四医院确诊
罗女士,武汉市优抚医院医生,2020年1月17日在武汉市金银潭医院确诊
姚先生,武汉大学人民医院医生,2020年1月21日在武汉大学人民医院确诊
徐先生,武汉大学人民医院医生,2020年1月17日在武汉大学人民医院确诊



财华网所刊载内容之知识产权为财华网及相关权利人专属所有或持有。未经许可,禁止进行转载、摘编、复制及建立镜像等任何使用。
如有意愿转载,请发邮件至content@finet.com.hk,获得书面确认及授权后,方可转载。
下载财华财经APP,把握投资先机
https://www.finet.com.cn/app
更多精彩内容,请点击:
财华网(https://www.finet.hk/)
财华智库网(https://www.finet.com.cn)
现代电视FINTV(http://www.fintv.hk)