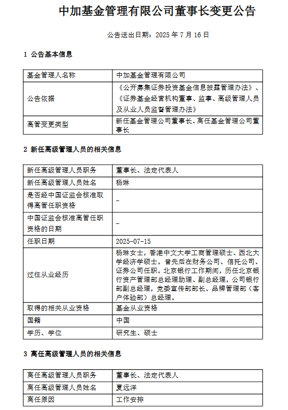
中加基金管理有限公司於7月16日正式發佈公告,宣佈原董事長夏遠洋因工作安排離任,由楊琳接任董事長及法定代表人職務,任命自2025年7月15日起生效。此次人事變動標誌著這家千億級銀行係公募迎來第四任掌門人,也延續了公司董事長均出自第一大股東北京銀行體係的傳統。

圖片來源:基金公司公告
夏遠洋的離任為其兩年四個月的任期畫上句點。他自2023年3月執掌中加基金以來,截至25年1季度,公司管理規模從1219.20億元增至1234.41億元,非貨幣基金規模從1125.05億元升至1213.58億元。財務表現方面,公司淨利潤連續兩年提升,2024年達2.52億元,同比增長5.76%。然而,在行業競爭加劇背景下,中加基金的管理規模排名從第34位滑落至第40位,25年1季度滑落至51位,反映出增長動能弱於同業平均水平。其任期内管理層經歷多次震蕩,包括原總經理宗喆、副總經理魏忠及投研副總監劉向途相繼離任,夏遠洋曾代任總經理長達11個月,直至2024年6月引入同樣出身北京銀行的李瑩出任總經理。
新任董事長楊琳的履歷兼具專業深度與股東背景協同性。她擁有香港中文大學工商管理碩士和西北大學經濟學雙碩士學位,職業生涯橫跨財務公司、信託及證券領域,在北京銀行體係内歷任資産管理部副總、公司銀行部副總及品牌管理部總經理等職。這一復合背景使其在資源整合與品牌運營方面具備優勢,但暫無公募基金直接管理經驗,尤其在權益投資領域的能力尚待市場檢驗。
中加基金面臨的核心挑戰在於業務結構的嚴重失衡。作為銀行係公募的典型代表,其固收類産品佔比高達97.75%,截至2025年一季度末,債券型基金規模達1184.09億元,而權益類産品(含股票型與混合型基金)總規模不足15億元,僅佔管理規模的約1.1%。這種極端依賴固收業務的結構可能使公司對利率波動和政策調整更為敏感。
更嚴峻的是權益類産品的持續疲軟。數據顯示,截至7月17日,公司旗下26只權益産品中,14只近3年跑輸業績基準,7只基金近3年跑輸業績基準逾10%。權益類産品中近90%規模不足1億元,淪為迷你基金。零售渠道建設薄弱進一步制約發展,48只規模超2億元的基金中,逾30只的機構持有佔比超過99%。
此次換帥正值公募行業高管變動高潮。截至7月中旬,年内已有超230名公募高管發生職位變更,涉及16家基金公司的董事長更叠。在行業馬太效應加劇的背景下,楊琳能否依託北京銀行渠道資源,突破「債強股弱」的路徑依賴,將成為中加基金未來發展的關鍵觀察點。公司近期嘗試在指數增強型産品及「固收+」矩陣上尋求突破,但權益投研體係的重構與迷你基金清退壓力,仍構成新任董事長的雙重考驗。
内容來源:有連雲
財華網所刊載內容之知識產權為財華網及相關權利人專屬所有或持有。未經許可,禁止進行轉載、摘編、複製及建立鏡像等任何使用。
如有意願轉載,請發郵件至content@finet.com.hk,獲得書面確認及授權後,方可轉載。
下載財華財經APP,把握投資先機
https://www.finet.com.cn/app
更多精彩内容,請點擊:
財華網(https://www.finet.hk/)
財華智庫網(https://www.finet.com.cn)
現代電視FINTV(https://www.fintv.hk)