區塊鏈世界的下一輪浪潮,已不僅僅關乎性能和吞吐,更在於如何將真實世界的資産與去中心化金融深度融合。正如以太坊奠定了智能合約時代的基石,RWA賽道正引領從技術邁向資産的變革,使鏈上生態與傳統財富實現前所未有的交匯。目前,根據DeFi Llama ,RWA 已躍居 DeFi 第七大類別,總鎖倉價值已超過 120 億美元。
RWA賽道總TVL(source:defillama)
美國國債堪稱全球流動性最深的金融資産。日均成交額常年高達數萬億美元,隨時可買可賣且買賣價差極低;它由美國政府以「完全信任與信用」背書,迄今從未發生實質性違約,堪稱零違約風險的典範;其收益率被業界視作無風險利率,意味著投資者在無任何信用風險前提下可獲得基準回報率,為各類資産定價和風險管理提供了最可靠的錨點。
RWA 賽道憑借其對接真實經濟的獨特價值,與作為全球最具流動性與安全性的美國國債相結合,已經成為鏈下資産邁向鏈上創新的最佳範式。代幣化國債不僅繼承了美債「無風險利率」與最高信用背書的核心優勢,也將 DeFi 的透明、高效與可組合性融入主權債券之中,創造出前所未有的投資工具。波士頓咨詢集團預測,到 2030 年,全球非流動性資産代幣化市場規模將突破 16 萬億美元,佔全球 GDP 的 10%,其中既包括新興的鏈上資産代幣化,也涵蓋了傳統 ETF、房地産投資信託等份額化模式。截至 2025 年 5 月 13 日,代幣化國債市場價值已經從一年前的約 13.9 億美元飙升至 68.9 億美元,印證了這一賽道的爆發式增長潛力。
美債代幣化協議市值排名(source:rwa.xyz)
Ondo Finance 通過其兩大旗艦産品 USDY 和 OUSG,已牢牢佔據代幣化美國國債市場的前沿位置。USDY 和 OUSG 在所有代幣化美國國債資産中五個中間佔了兩個,共同貢獻了約 25% 的市場份額,明顯領先於其他同類産品。
與此同時,Ondo Finance 的整體 TVL也屢創新高。2025 年 3 月 3 日,該平台宣佈其 TVL 首次突破 10 億美元,目前短短兩月已逼近 12 億美元。
在全球通脹回落與利率分化的大背景下,投資者對穩健且高流動性資産的需求不斷攀升,代幣化國債應運而生。Ondo Finance 憑借怎樣的創新持續領跑?其核心護城河究竟源自何處?展望其動向,Ondo 將如何通過獨特的工具和架構,打通加密世界與華爾街的最後一公裡,實現真正的「無縫資産通道」?接下來我們將深入分析:
2.1 項目簡介
Ondo Finance 是通過資管巨頭貝萊德和太平洋投資管理公司(PIMCO)等機構管理的大型、高流動性 ETF,推出了三款代幣化的美國國債和債券産品,分別是美國政府債券基金(OUSG)、短期投資級債券基金(OSTB)和高收益公司債券基金(OHYG)。
l 市場份額:約20%
l 國債産品市值:$122,511,877
l 管理費:0.15%
2.2核心産品介紹
Ondo Finance 目前最核心、表現最優的兩款産品為 USDY 和 OUSG,分別面向穩定收益需求與美債投資場景,構成其 RWA 産品體係的基礎支柱。
2.2.1 USDY
USDY(US Dollar Yield Token)是由 Ondo USDY LLC 發行的一種可生息穩定幣,每枚 USDY 都由短期美國國債與銀行活期存款支持,持有者無需參與額外合約或質押,即可自動賺取底層資産産生的利息。
機制簡介:
l 發行與鑄造:面向美國以外的機構與合格投資者,可每日按淨值($1 USDY≈$1 USD)鑄造與贖回,首次鑄造後有 40–50 天的轉移鎖定期 Ondo Finance。
l 利率與 APY:截至 2025 年 4 月,USDY 的目標年化收益率約為 5.2%,該收益率由基礎資産(國債與存款)的實際收入決定,並每月由治理文件設定並公佈
2.2.2 OUSG
OUSG(Ondo Short‑Term US Government Treasuries Fund)是一只鏈上可轉讓基金,通過託管於 BlackRock USD Institutional Digital Liquidity Fund(BUIDL)及直接購債的方式,為持有人提供短期美債敞口,並每日更新淨值(NAV)以反映最新資産表現與費用扣除
- 機制構成
l 底層資産:主要投資於 BlackRock USD Institutional Digital Liquidity Fund(BUIDL)中的短期美債,以及 Franklin Templeton、WisdomTree、Wellington Management 等機構的高等級國債和 GSE 基金。
l 基金結構:Ondo Capital Management負責基金管理,持有人通過鑄造/贖回 OUSG 代幣,獲得相應份額;每日營業日結束後,按最新 NAV 更新鏈上價格 Oracle 。
l 價格發佈:On‑chain Price Oracle 由 Ondo 更新,將 NAV÷總代幣量得出每個 OUSG 代幣當日價格,並公開在鏈上,支持24/7 即時投資與贖回
- 費用分配
l 管理費(Management Fee):年化 0.15%,由 Ondo Capital Management 收取,用於覆蓋平台運營和管理成本 。
l 業績費(Performance Fee):0%,意味著無論收益如何均不額外分成 。
l 其他費用:無認購費、贖回費或隱藏費用;所有費用均在每日 NAV 中扣除,持有人無需另行支付贖回費。
l 第三方服務費:底層 BUIDL 基金自身的管理費(≈0.10%–0.15%)已内含在上述管理費及 NAV 中,無額外收費 。
- APY
l 公式:
![]()
其中 「End NAV」 與 「Start NAV」 分別為 30 天期初和期末的基金淨值
l 更新規則:每個工作日(節假日除外)更新一次,基於過去 30 天(及 7 天)淨收入淨值變化進行年化計算,反映歷史收益表現但不代表未來表現
3.關鍵機制:打通「最後一公裡」橋梁
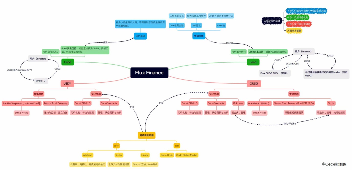
3.1.Flux Finance
Flux Finance 構建産業鏈協同傳導路徑 (source:Cecelia)
3.1.1技術基礎
借助 Arbitrum、Mantle 等高吞吐、低成本的 Layer2 網絡,以及 Stellar 的跨境結算能力,Flux 將傳統資産流動性無縫引入多鏈環境,推動穩定幣(USDC、fUSDC)與 RWA 代幣(OUSG、fOUSG)在 DEX 或聚合器中進行二級市場交易或 AMM 池中提供流動性,並從手續費分成中為 LP 創造額外收益。
同時,Ondo Finance憑借自有的Ondo Chain 提供原生支持 RWA 的合規驗證網絡;Ondo Global Markets 則基於其搭建鏈上託管與跨鏈交易平台,共同構成一套端到端的鏈上金融基礎設施。
3.1.2上遊:發行端與管理端
l 傳統金融:其機制始於對美國短期國債等優質傳統資産的合規託管,由 BlackRock、Franklin Templeton、WisdomTree 等機構通過 iShares Short Treasury Bond ETF(SHV)提供底層收益支持,並由獨立信託機構如 Ankura Trust Company 負責違約與監管。
l 鏈上金融:傳統金融資金以 USDC 形式流入 Coinbase 等中心化機構賬戶後,傳遞至 Ondo USDY LLC,通過鑄造 USDY、OUSG 兩種代幣化收益憑證,將真實世界資産的無風險利率帶入鏈上 。
3.1.3中遊:價值增值機制
l Fund:用戶在 Ondo Finance 平台存入穩定幣即可獲得 USDY(直接收益型)或通過 Flux Fund 以較低門檻換取 OUSG,後者通過「Fund」環節釋放了大量潛在流動性。
l Lend:在 Flux 的「Lend」環節,OUSG 成為唯一可抵押的優質擔保品。經許可的鏈上借貸協議或機構借款人,將 USDC 借給平台用戶,後者則將 OUSG 抵押於 Flux OUSG Pool,從而實現收益憑證的再融資與槓桿運用。這一流程不僅令持有者能夠在無需主動管理的前提下獲得國債收益,還降低了中小資本用戶的參與門檻,使得更多散戶能夠以低門檻起步參與 RWA 市場。
Flux Finance通過對 OUSG 抵押池的持續監控與自動清算機制,確保擔保品價格波動風險可控,維護整個生態的安全與高效。
3.1.4下遊:價值傳導機制
l Flux 所釋放的 RWA 流動性,通過鏈上借貸、去中心化交易與再質押,向整個 Web3 生態體係傳導價值,為 DeFi 協議、智能合約應用以及 AI+區塊鏈、DePIN 等新興賽道輸送穩定的低成本資本。
l 與此同時,Flux 也不斷優化自身治理與合規架構,引入多簽託管、鏈下審計與鏈上合約升級機制,以適應不斷變化的監管環境和市場需求。
Flux Finance 將美國國債這一「硬通貨」與鏈上高效市場緊密結合,不僅實現了鏈上與鏈下資産的價值互通,也為加密世界注入了前所未有的巨量流動性。在這一生態閉環内,Flux機制兌現了 RWA 賽道「穩定與高效並存」的承諾,為傳統金融與 Web3 的深度融合開辟了全新範式。
3.2 Ondo Chain
Ondo Chain 是由 Ondo Finance 推出的區塊鏈網絡,專為現實世界資産設計,定位是服務於機構級金融市場的底層設施。它介於傳統許可鏈和開放公鏈之間,既具備開放區塊鏈的兼容性和連接性,又能滿足機構對合規和風險管理的需求。
Ondo Chain 本身由幾個核心構成。
l 對現實資産的原生支持:從底層就為諸如政府債券、貨幣市場基金等資産的鏈上映射提供服務。
l 驗證機制上的「許可模型」:不同於公鏈誰都能參與的方式,只有經過審核的節點才能驗證交易,從而一定程度上防止了 MEV 等破壞性行為。
l Ondo 自開發的跨鏈橋工具 Ondo Bridge:支持和 Ethereum、Arbitrum、Solana 等鏈進行原生通信,降低了資産流動障礙。
l 強制性KYC 流程:保證參與用戶身份合規。
Ondo Chain 通過原生支持RWA和集成合規機制(許可驗證、KYC流程等),實現了鏈上資産與傳統金融産品之間的映射和互通,打通了區塊鏈與傳統金融體係的橋梁。
潛在缺陷:
l 許可驗證機制雖然提升了安全性,但也讓網絡中心化程度上升,驗證權掌握在有限的大資本實體手中,且機制創新的自由度會受到限制。
l 安全性方面仍需加強。盡管 Ondo Chain 採用了多種安全機制,如許可驗證者和跨鏈橋接,但在驗證層和中間層的安全性仍需進一步驗證。考慮到資金量巨大,出現任何安全事故後果都將不堪設想。
3.3 Ondo Global Markets
是由 Ondo Finance 推出的代幣化平台,旨在將傳統金融資産如股票、債券和 ETF 上鏈,為全球投資者提供全天候的鏈上交易渠道。其核心創新在於通過區塊鏈技術實現傳統金融資産的代幣化,使其具備類似穩定幣的流動性和可轉讓性,從而打通鏈上金融與傳統金融之間的壁壘。
Ondo GM 由多個關鍵部分共同實現:
l Ondo Chain:作為底層基礎設施,提供了一個結合公共區塊鏈開放性與許可鏈合規性的環境,支持代幣化資産的發行、交易和管理。
l Ondo Bridge:平台通過集成的 Ondo Bridge 實現與多個區塊鏈網絡的資産轉移,增強了跨鏈互操作性。
l 與傳統金融機構生態合作:確保基礎資産的安全託管和合規性。
優勢:
l 對於用戶投資者而言,Ondo GM 提供了前所未有的便利。
不同於傳統金融機構的資産託管方式,Ondo GM 實現了跨機構、跨公司將散戶分散的資金組合成統一的抵押池,釋放了小資金散戶的潛在流動性。這使得原本只有大型機構才能參與的融資融券、衍生品、永續期權等金融操作,普通投資者也能通過 Ondo GM 參與其中。
l 對於機構而言,Ondo GM 利用區塊鏈智能合約的優勢,簡化了傳統金融流程。
認購和贖回操作可以直接通過與錢包地址的交互完成,並映射到現實資産,減少了中間環節,提高了效率;此外,區塊鏈機制還可以自動處理違約風險,簡化流程、提升效率,增強了係統的安全性和可靠性。
潛在缺陷:
Ondo GM 目前仍處於起步階段,尚未實現與傳統金融的完全融合。隨著融合的加深,加密貨幣領域的機制,如再質押、閃電貸等,可能會對流動性深度不夠的傳統資産造成極大沖擊。Ondo在推動金融創新的同時,也應權衡風險與收益,確保係統的穩定性。

Ondo Finance 通過三大關鍵機制,聯動傳統金融與加密世界,實現了對現實資産的鏈上化與流動性徹底釋放。
l Ondo Chain 為美國國債、貨幣基金等高等級資産提供了原生支持與合規驗證,許可節點與 KYC 流程確保每一筆鏈上交易背後都有可信的現實資産做支撐;
l Ondo Global Markets 將散戶分散的資金匯聚成跨機構、跨公司的統一抵押池,智能合約自動化完成認購、贖回與衍生品交易,讓小額投資者也能參與融資融券、永續期權等傳統上由大型機構壟斷的高階策略;
l Flux Finance上的 OUSG/USDY fToken 機制,使得用戶在質押短期國債基金或穩定幣後,不僅能隨時贖回底層資産,更可將代表份額的 fTokens 用於借貸、做市或二級交易,借款者支付的利息全額回饋支持者,實現了「存即生息、借即放利」的閉環。
以上這些機制共同作用,讓 Ondo Finance 成為現實資産鏈上化的中樞樞紐。無論是機構對接、合規託管,還是散戶參與、衍生創新,都在同一平台上高效完成,真正打通了傳統金融的入口與加密市場的出口。Ondo Finance 正在傳統金融與鏈上世界的交匯處,掀起一場前所未有的流動性革新。它將深度融通合規的 RWA 底層、跨機構的資金匯聚與即時生息的 fToken 生態,迅速釋放市場潛力,並不斷吸引新一輪熱錢湧入。
未來,隨著這些機制的持續優化,Ondo Finance 所打開的不僅是 16 萬億藍海,更是在現實資産數字化進程中超越想象的增量空間。猶如華爾街銅牛挑起的牛角般堅韌而昂揚,Ondo Finance 的崛起與成功,正指引著蓄勢待發的 RWA 市場迎來下一波爆發。
在短短數年間,Ondo Finance 憑借其前瞻性的設計理念與多層次的産品架構,成功搭建起傳統金融與鏈上世界之間的橋梁。它不僅打通了RWA在區塊鏈上的映射與流轉路徑,更在全球範圍内釋放出國債等高質量資産的鏈上潛力,推動鏈上金融向主流化、機構化演進。我們得出以下關鍵觀點:
1. RWA 賦能鏈上生態:通過 USDY、OUSG 等産品,Ondo Finance 將全球最具流動性與安全性的美國國債代幣化,為DeFi 引入「無風險利率」基準,迅速推動 RWA 板塊成為 DeFi 第七大類別。
2. 三大機制協同釋放流動性:Ondo Chain 的原生合規底層、Ondo Global Markets 的跨機構資金池和 Flux 平台的 fToken 借貸閉環,合力打通傳統金融與加密世界的「最後一公裡」。
3. 小額用戶與機構並行:打破高門檻壁壘,小資金也能通過統一抵押池參與融資融券、永續期權等原本僅限大機構的高階策略,同時滿足機構級合規與安全需求。
4. 即時、全天候的交易與清算:結合許可節點、KYC 流程與原生跨鏈橋,支持 24/7 鑄造、贖回和跨鏈資産轉移,構建高效透明的鏈上金融基礎設施。
16 萬億藍海的開拓者:憑借深度融合傳統金融資産和鏈上創新,Ondo Finance 正在吸引新一輪熱錢湧入,不僅搶佔預計 2030 年達 16 萬億美元的代幣化市場,更為現實資産數字化鋪就無限增量空間
内容來源:PANews
財華網所刊載內容之知識產權為財華網及相關權利人專屬所有或持有。未經許可,禁止進行轉載、摘編、複製及建立鏡像等任何使用。
如有意願轉載,請發郵件至 content@finet.com.hk,獲得書面確認及授權後,方可轉載。
PANews是區塊鏈和Web3.0領域領先的智庫型信息平台,為行業用戶提供具有國際視野的前沿資訊與報告。PANews優質多元的内容以圖文、音頻、視頻等形式在全網多渠道覆蓋,包含推特、微博、抖音、視頻號等主流平台,旨在成為用戶的Web3信息官。PANews同時還是騰訊新聞的内容合作夥伴,内容被福佈斯、財新等媒體引用,獲得騰訊新聞、今日頭條、澎湃新聞等頒發的相關獎項。PANews的兩位聯合創始人均為福