作者:Biteye 核心貢獻者 Viee
從 Launchpool 挖礦,到 Megadrop、HODLer 空投以及備受矚目的 Alpha 積分體係下的 Web3 錢包 TGE 活動、Alpha 空投,幣安的賺錢效應持續叠代,為不同風險偏好和資金體量的用戶提供了機會。
然而,面對層出不窮的新活動,多數散戶常常感到眼花缭亂,不知從何下手。本文旨在深度梳理幣安當前主流的四種賺錢活動類型——幣安錢包 Alpha 空投 /TGE、Launchpool、HODLer 空投及 Megadrop,詳解各項活動的核心規則、參與流程及最新的收益情況。更重要的是,本文將在最後總結「穩健持有 BNB」和「積極刷 Alpha 積分」兩大核心策略下的具體賺錢路徑與技巧,幫助大家在幣安生態中高效掘金,實現收益最大化。
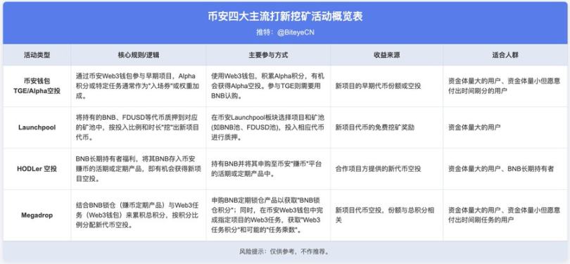
為了讓大家對幣安當前主要的打新挖礦活動有一個快速的整體印象,我們通過下表對它們的規則和流程進行概括性對比:

接下來,我們將對每一項活動進行更詳細的解析。
幣安 Alpha 板塊推出了兩大核心高價值活動:代幣生成活動(TGE)和 Alpha 代幣空投。核心在於通過幣安 Web3 錢包,在項目代幣公開發行(TGE)的初始階段參與,甚至直接獲得空投。這類活動與幣安的 Alpha 積分係統緊密相連,一個高 Alpha 積分的賬戶,往往能更容易獲得參與資格。
用戶通過幣安 Web3 錢包,滿足 Alpha 積分門檻,獲得認購或空投資格,流程如下:

積分由資産餘額積分和交易量積分兩部分組成。每日會在 UTC 時間 23:59:59 快照用戶在幣安 CEX 主賬戶和無私鑰錢包的資産餘額,以及過去 24 小時内購買 Alpha 代幣的金額,計算當日積分。積分採用滾動 15 天計算機制,每筆積分 15 天後過期。具體規則如下:
餘額積分: 統計總資産餘額,按階梯給予積分。例如餘額 $100-$1,000 每日 1 分,$1,000-$10,000 每日 2 分,$10,000-$100,000 每日 3 分,≥$100,000 每日 4 分。單日最高餘額積分為 4 分(對應持倉 ≥ $100,000)。
交易量積分: 統計當日通過幣安平台或錢包買入 Alpha 代幣的總額(賣出不計)。積分按照買入金額翻倍遞增:買入 $2 記 1 分,$4 記 2 分,$8 記 3 分,$16 記 4 分,$32 記 5 分,以後每翻倍金額多 1 分。例如買入 $600 後又賣出 $500,仍按 $600 計算積分。5 月起幣安推出雙倍積分活動,在 BSC 鏈上購買或使用限價單購買 Alpha 代幣可使交易額按雙倍計分,這一福利大幅降低刷分壓力。
注意:當確認參與 Alpha 活動(例如 Alpha 空投或 TGE)時,Alpha 積分會立即被消耗。
以下策略基於社區經驗總結,僅供參考,請注意成本和風險。

關鍵提示:
交易操作 Tips:選擇流動性大的池子;幾分鐘内價格上升趨勢的幣種;大交易量的交易可以進行拆分,比如 2000U 以上的交易,可以分成 4 筆;選擇交易費用為 0.01% 和 price impact 小於 0.01% 的幣種。也可以考慮使用限價單賣出,保證收益的同時還能賺取雙倍積分。目前 B2,AIOT,MYX 和 ZKJ 不僅有積分獎勵,還可以參與交易大賽:https://www.binance.com/zh-CN/support/announcement/detail/afa3aa4588404598b42950885355bef4
下表測算了幣安 TGE 打新活動和 Alpha 空投的歷史收益,其賺錢效應持續顯著。例如,SHELL 項目上綫當日的單號收益高達 280u,歷史最高價下單號收益更是達到 583u;HYPER 項目上綫當日單號收益為 207u,歷史最高達 280u;PARTI 項目當日單號收益也有 140u。例如,假設一個滿足條件的賬戶參與了上述所有項目,按上綫當天價格計算的總收益約為 2933u,若能在歷史高點賣出,收益則高達 5242u。但需注意,並非所有項目都有高回報,且空投數量和參與資格因項目而異。
幣安 Launchpool 允許用戶質押其持有的 BNB、FDUSD、USDC 等代幣,以「挖礦」的形式免費獲得新項目的代幣獎勵。這是一種相對穩健,操作簡便的賺幣方式。
用戶將符合條件的代幣投入到相應的礦池中,根據投入比例和時長獲得新代幣獎勵。

BNB、FDUSD 收益優於 USDC:從下表可見,BNB 池的年化收益率(APY)通常具有競爭力,但需承擔 BNB 本身的價格波動風險。穩定幣池(FDUSD, USDC)則風險較低,本金價值穩定,適合風險厭惡型投資者,其 APY 有時甚至可能超過 BNB 池。其中,FDUSD 作為幣安主推的穩定幣,在 Launchpool 活動中往往能獲得與 BNB 池相近甚至更高的 APY,且有時分配額度更大。

資金分配:
HODLer 空投是幣安專為 BNB 長期持有者設計的一種被動福利機制。用戶只需持有 BNB 並將其申購至幣安賺幣的活期或定期産品,即有機會獲得來自新項目的空投代幣。
用戶將 BNB 存入幣安的保本理財産品(包括定期或活期理財,或鏈上收益産品),幣安會在活動期間對其 BNB 持倉進行隨機快照,並根據持倉量發放相應數量的新幣空投。這一機制確保了持幣者無需頻繁操作,也能分享到新項目上綫的紅利。流程如下:

與此同時,幣安的 HODLer 空投活動也為 BNB 的長期持有者帶來了持續且可觀的「被動收入」。在下表收益測算中,按照空投當天收盤價計算,BERA 項目實現了驚人的 328.5%APY,KAITO 和 LAYER 項目 APY 也分別高達 107.0% 和 106.1%;即便是近期如 SIGN 項目,APY 也達到了 55.9%。HODLer 空投不僅僅是小概率的驚喜,而是能夠切實提升持幣綜合收益率的有效途徑,進一步強化了 BNB 作為「金鏟子」的價值感知。

幣安 Megadrop 是一個結合了 BNB 鎖倉(通過幣安賺幣的定期産品)和 Web3 任務(通過幣安 Web3 錢包)的新型代幣發行平台。可以將其視為幣安版的「交互空投」:一方面用戶需要鎖定一定數量的 BNB 在固定期限理財中,另一方面需使用幣安自帶的 Web3 錢包完成指定鏈上任務,兩者相疊加決定最終空投份額。
Megadrop 通過積分來分配獎勵,每個用戶的空投數量與其積分佔比成正比。積分由兩部分組成:

下表測算了今年 2 期 Megadrop 收益率,從 SOLV 和 KERNEL 的歷史數據看,完成 Web3 任務能提升最終獲得的代幣獎勵和 APY 加成。如果不質押 BNB,也可通過做任務獲得低保收益。

面對幣安多樣化的賺錢活動,可以根據自身的資金狀況、風險偏好、時間精力以及對 BNB 的價值判斷,選擇適合自己的核心策略。
以下總結兩大主流策略及其賺錢路徑:
適用人群: 適合看好 BNB 長期價值、願意中長綫持有的用戶,不太喜歡花時間精力刷 alpha 積分。
主要收益來源:
適用人群: 本策略適合手上 BNB 不多甚至零持倉,但願意通過頻繁操作、小資金投入來獲取收益的用戶。換言之,就是所謂「Alpha 積分黨」——以獲取空投為目標,主動刷分換獎勵。
主要收益來源:
對於大部分散戶而言,將兩種策略適度結合或許是更優的選擇。例如,以一部分資金長期持有 BNB 作為「壓艙石」,享受其穩健增值和基礎福利;同時,以另一部分精力學習和參與 Alpha 積分相關的活動,博取更高收益。既持有一定 BNB 享受生態紅利,又利用閑錢刷 Alpha 積分博取空投,兩邊的好處都拿。
内容來源:PANews
財華網所刊載內容之知識產權為財華網及相關權利人專屬所有或持有。未經許可,禁止進行轉載、摘編、複製及建立鏡像等任何使用。
如有意願轉載,請發郵件至 content@finet.com.hk,獲得書面確認及授權後,方可轉載。
PANews是區塊鏈和Web3.0領域領先的智庫型信息平台,為行業用戶提供具有國際視野的前沿資訊與報告。PANews優質多元的内容以圖文、音頻、視頻等形式在全網多渠道覆蓋,包含推特、微博、抖音、視頻號等主流平台,旨在成為用戶的Web3信息官。PANews同時還是騰訊新聞的内容合作夥伴,内容被福佈斯、財新等媒體引用,獲得騰訊新聞、今日頭條、澎湃新聞等頒發的相關獎項。PANews的兩位聯合創始人均為福