撰文:Biteye
最近總能看到各種聊「套利」的,從「無風險年化 XXX%」的資金費率,到 DeFi 挖礦套利組合,再到基礎的「搬磚」... 似乎遍地是黃金,彎腰就能撿?
今天就來深挖一下,套利這碗飯,到底香不香,又該怎麼吃?

首先,基於 KOL 觀點總結,常見套利策略類型一覽
其次,KOL 套利推文總結
《幣圈套利:如何在加密貨幣市場中尋找「免費的午餐」?【理論篇】》
提供了一個相對全面的加密貨幣套利理論框架,覆蓋了多種主流策略。
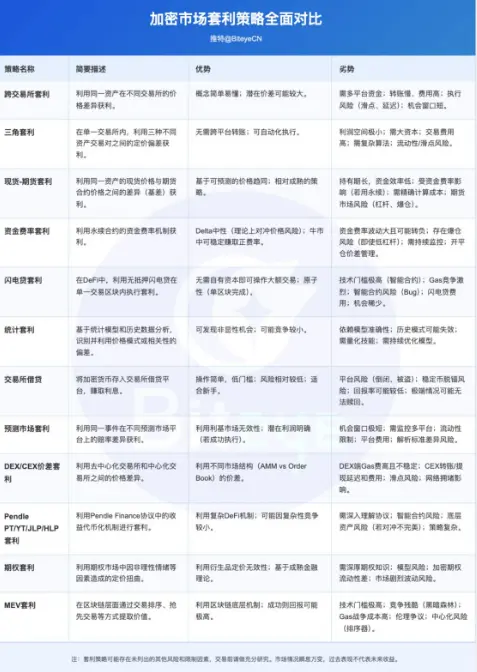
1、跨交易所套利:利用不同交易所(CEX 或 DEX)對同一幣種的價格差異,低買高賣。
2、三角套利:在單一交易所内,利用三個交易對(如 BTC/USDT, ETH/BTC, ETH/USDT)之間的匯率定價不平衡,通過連續交易(A→B→C→A)獲利。
3、現貨 - 期貨套利:利用現貨市場價格與期貨合約價格之間的基差(Basis)進行套利,通常是買入現貨、賣出期貨,預期到期時價格趨同。
4、資金費率套利 ( 永續合約 ):持有相反的現貨和永續合約頭寸(如買現貨 + 做空永續合約),主要目的是賺取永續合約的資金費率(當費率為正時)。
5、閃電貸套利 (DeFi): 利用 DeFi 協議提供的無抵押閃電貸,在單個交易區塊内完成一係列套利操作(如在不同 DEX 間買賣),並償還貸款。
6、統計套利:基於統計模型和歷史數據,識別價格模式或相關性的暫時偏離,進行交易以期價格回歸均值。
《無風險年化 360%?小白也能懂的 Crypto 套利》
主要面向新手,對比了交易所借貸和資金費率套利。
1、交易所借貸 ( 理財 ):最基礎、最適合新手的「套利」方式。用戶將幣存入交易所,由平台借出給他人並管理風險。詳細對比了 Bitfinex(訂單簿)、OKX(暗池競價)、Binance(暗池匹配)三種模式的特點和利率機制。
2、資金費率套利:通過買入現貨 + 做空等量永續合約來對沖價格風險,從而賺取正資金費率的機制。給出了 APY 的估算公式:APY = ( 資金利用率 ) x ( 資金費率 ) x 3 ( 每天結算次數 ) x 365。
加密貨幣套利:完整指南
對加密貨幣套利交易進行了全面梳理和定義,涵蓋了從最基礎的跨市場價差套利到高級的閃電貸套利。先闡明了套利的基本原理,接著重點介紹了加密領域中幾類典型的套利機會:
1、跨交易所套利,包括中心化交易所之間價差(由於不同交易所定價機制不同,可能出現同一資産略有不同價格),以及去中心化交易所之間的價差(由於 AMM 定價和流動性原因,不同 DEX 價格可能暫時不一)。
2、三角套利,即通過依次兌換三種代幣循環套利,解釋了如何利用 BTC/ETH、ETH/XTZ、XTZ/BTC 三者匯率差完成套利。
3、閃電貸套利:閃電貸利用智能合約允許無抵押瞬時借款,使套利者可以放大操作規模,在一次鏈上交易中完成復雜套利過程
還強調了去中心化套利相對於中心化套利的優勢:成本更低且無需信任託管,因為在 DEX 之間套利時用戶始終掌控自己的私鑰。
最新 DeFi 套利策略丨《如何穩定做到 10% 以上年化?》
在市場不景氣、投資者偏好避險資産時,DeFi 玩家會更傾向於使用穩定幣和 Delta 中性的産品來理財。幾種適合普通用戶的穩健套利思路:利用 LSD 結合對沖賺取無風險利差、通過去中心化永續合約平台對沖波動賺取手續費等,推薦了對應項目 / 池子。
核心思想是盡量不承擔價格波動風險(Delta 中性),同時捕捉鏈上協議提供的收益,例如質押獎勵或交易手續費。這樣即便在行情低迷期,也能穩定實現兩位數的年化回報。
《套利搬磚,新手科普》
將套利的本質歸結為利用信息差進行「搬磚」,内容可能對「有基礎頭寸 + 金融能力的人」更有幫助。包括以下幾種套利方式:
1、利率套利 (Interest Rate Arbitrage):以傳統外匯為例,借入低利率貨幣(如日元),兌換並投資於高利率貨幣(如美元)的資産,賺取息差。
2、USDT 與法幣套利 (Stablecoin Arbitrage):特指利用不同交易所(如 Bitfinex vs Kraken)上 USDT 對法幣(示例中為美元)的價格差異進行買低賣高。
3、正向掉期套利 (Positive Swap Arbitrage):在外匯市場,持有能賺取正隔夜利息(掉期 /Swap)的貨幣對頭寸,並通常通過反向現貨或其他工具對沖匯率風險。
4、跨市場套利 (Cross-Market Arbitrage):利用同一資産(以外匯對 USD/BRL 為例)在不同地理市場(如巴西市場 vs 美國市場)的價格差異進行套利。
5、三角套利 (Triangular Arbitrage):在(通常是同一)市場内,利用三種貨幣(如 USD, EUR, GBP)之間的交叉匯率定價偏差,通過連續兌換實現增值。
6、統計套利 (Statistical Arbitrage):基於歷史數據分析,發現兩種或多種相關資産(如 USD/JPY 與 USD/EUR)之間的價格關係(如價格比),當關係偏離均值時進行反向交易,期待其回歸均值時平倉獲利。
《多樣化套利角度》
Aliez Ren 開發了 Taoli Tools | 套利工具,核心目的是為對套利感興趣或正在實踐的用戶提供一個集中的信息導航和工具箱。按照套利類型進行了清晰分類,主要涵蓋了跨所搬磚套利、永續合約資金費套利、套保對沖等等,還包含了基礎知識與教程部分。詳情:https://renzholy.notion.site/Taoli-Tools-18c64b000c25808e862bd0c61b193eb1
Biteye 對套利工具不作背書推薦,僅供參考,DYOR
分享真實玩家對當前套利收益、策略的看法
討論了套利策略及機制(包括有爭議的)
1、資金費套利:跨交易所對沖,賺取費率差。
2、期現套利:利用交割日期貨與現貨的價差收斂獲利(舉例 BN-0328-BTC 期貨與現貨 BTC)。
3、價差套利: 涵蓋 DEX/CEX 價差、三角套利、閃電貸等利用價格直接差異的策略。
4、PT 套利 (Pendle): 通過交易 Pendle 的本金代幣 (PT),將空投預期換為固定收益,需研究底層資産並對沖非美元 PT 風險。
5、JLP/HLP 套利 (Pendle): 持有 Pendle 流動性憑證,對沖底層資産風險,賺取手續費、空投獎勵等(指出多數人不做對沖)。
6、YT Flow (Pendle): 在判斷 Pendle 收益代幣 (YT) 價格有足夠安全邊際時買入,博弈未來收益(舉例早期 $ENA、$USDC 挖礦)。
7、期權 Flow: 利用期權市場因情緒等因素造成的定價扭曲,通過價差、跨式等策略套利。
8、MEV/ 科學家流: 在鏈上通過交易排序(如三明治攻擊)等方式提取價值。
How I Made $100k Arbitraging Between Prediction Markets (Full Guide)
分享的核心策略是預測市場套利,即利用不同平台對同一事件結果給出不同定價(賠率)的無效性來獲利,而非賭博。
方法論關鍵在於:
1、首先,在多個預測市場上尋找同一事件,尤其關注結果較多的市場。
2、找出該事件所有可能結果在各平台上的最低可購入價格並加總;若總成本低於 1 美元(或 100%),則存在套利機會。執行時必須極其迅速,因為價格差異轉瞬即逝(「延遲遊戲」),推薦使用自動化工具,在相應平台買入所有結果的最低價份額以鎖定利潤。
傾向於選擇預期年化收益率(APY)高的機會(如>60%),並且不一定持有到期,若持有的所有份額組合的市場賣出價高於成本,會考慮提前退出以提高資金效率。
内容來源:TECHUB NEWS
財華網所刊載內容之知識產權為財華網及相關權利人專屬所有或持有。未經許可,禁止進行轉載、摘編、複製及建立鏡像等任何使用。
如有意願轉載,請發郵件至 content@finet.com.hk,獲得書面確認及授權後,方可轉載。
香港領先,世界一流的科技媒體平台 在數字化時代,Web3技術的崛起為媒體行業注入了新的活力。作為香港領先的Web3媒體平台,Techub News憑借其專業的團隊、豐富的資源和創新的業務模式,成為了行業内的佼佼者。Techub News,作為香港的科技媒體翹楚,致力於打造「香港領先,世界一流」的科技媒體和新媒體集群。Techub News平台提供最新、最快、最專業的Web3科技資訊,為用戶呈現科技前沿的無限魅力。