隨著Web3[1]應用的持續加速,越來越多的中央銀行和機構正在開發數字資産産品,穩定幣便是重點方向之一。穩定幣同時兼顧區塊鏈的高效、透明特性與傳統金融的穩定性,將成為重塑全球支付體係和金融基礎設施。然而,要推動穩定幣[2]真正獲得主流採用,仍需在用戶信任、監管合規以及與現有Web3係統的兼容性等方面打下堅實基礎。
在嚴格的合規框架之下,形式化驗證被認為是一種極具前景的方法論,能夠在驗證關鍵合規要求的同時,幫助構建可靠的穩定幣合約。本文將重點探討以下幾個方向:
全面理解穩定幣的監管要求,對所有穩定幣發行方來說至關重要;
在美國啓動穩定幣項目時,《GENIUS法案》是評估合規風險不可或缺的重要依據;
形式化驗證可以助力穩定幣項目更有效地滿足《GENIUS法案》的合規要求。
自2014年首批加密穩定幣項目推出[3]以來,穩定幣便被視為連接傳統金融係統與Web3世界的橋梁。傳統金融係統普遍存在延遲高、透明度不足、成本高等問題。為了改善這些缺點,穩定幣引入了:
實時結算
不可篡改的記錄
可自動校驗規則或重定向外匯路徑的智能合約
更廣泛的金融包容性,讓任何人都能方便地參與
早在2009年推出的電子貨幣(E-Money)監管框架[4],最初並未針對Web3場景設計,但如今已逐步延伸,涵蓋包括穩定幣在内的Web3兼容解決方案。
目前,包括阿佈紮比國際金融中心(ADGM)和香港金融管理局(HKMA)在内的多地監管機構,其央行已在測試相關方案。美國國會則通過《GENIUS法案》,為穩定幣的合規發展勾勒出監管路綫圖。
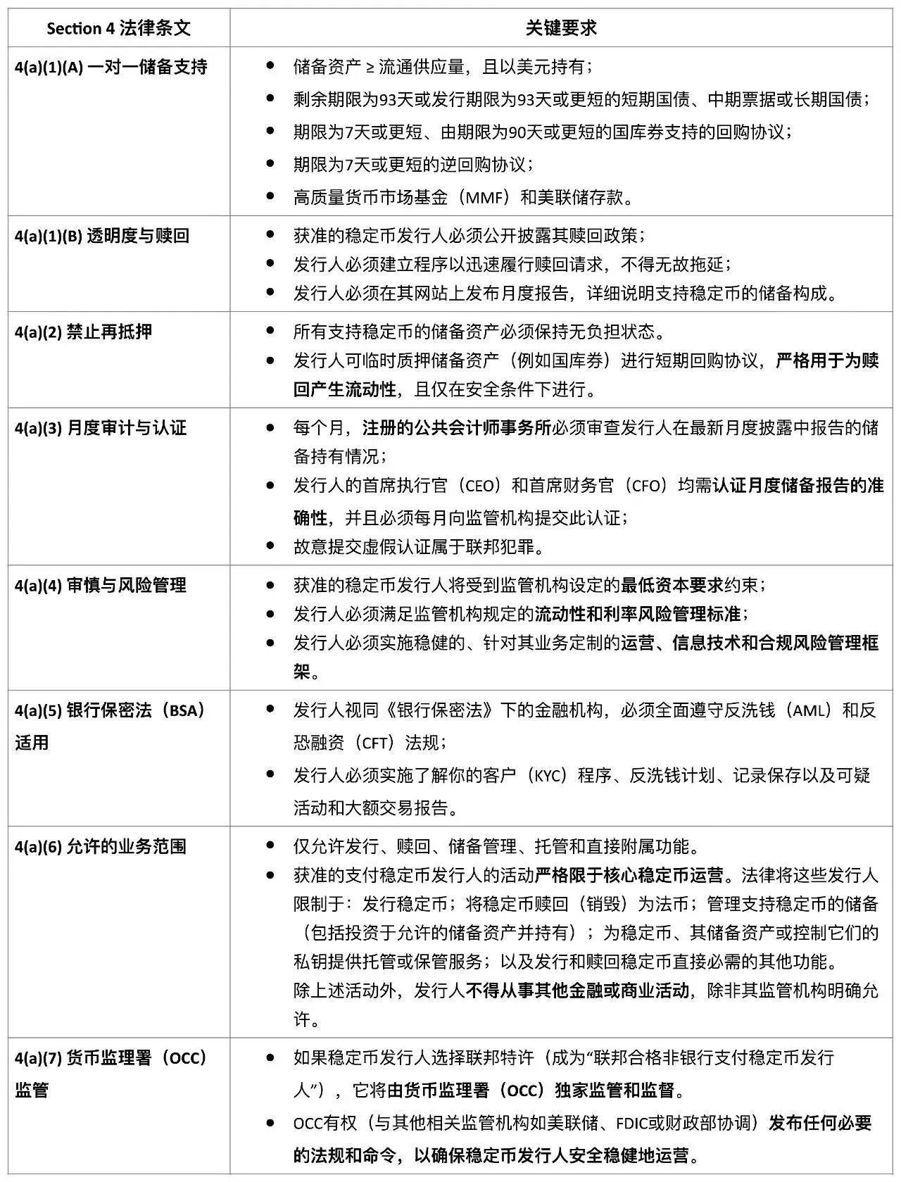
2025年6月推出的《GENIUS法案》(Guiding and Establishing National Innovation for U.S. Stablecoins Act)為美國的穩定幣支付建立了強制性合規框架:

部分法律條文中文參考如下:

該法案為穩定幣確立了統一的聯邦級「認證」,有助於減少監管碎片化問題,並為産品設計、風險管理及審計準備提供清晰的制度指引。遵循《GENIUS法案》中的規範,不僅是合規的基礎要求,也是提升用戶資産交易安全性的關鍵保障。
作為CertiK的形式化驗證研究團隊,我們希望引入形式化驗證方法論,以幫助證明穩定幣智能合約的關鍵屬性。利用嚴格的數學推導和機器可檢查的邏輯論證,確保代碼在任意邊界條件下,滿足合規性和安全性的要求。
形式化驗證將每個合規要求表達為鏈上的不變式(Invariant)或活性(Liveness)。以《GENIUS法案》為例,上述法律條文可形式化表達為以下引理:

此外,某些穩定幣的技術不變式應被嚴格證明,以保證滿足特定的法律要求。
穩定幣技術不變式:

這些形式化引理將成為所選驗證框架(TLA⁺、Coq、K、Isabelle或Why3)中的證明義務(Proof Obligations)。
不過,這些規範中,只有部分與智能合約階段的形式化驗證流程相關。在以下示例中,我們基於Solana穩定幣係統構建了一個案例,並對其規範進行了形式化驗證。
下面是我們構建的Solana穩定幣程序的精簡版本,展示了如何在鏈的所有操作都滿足其核心不變式:

以下是Solana穩定幣程序示例的精簡版本,用於展示如何在鏈上強制執行核心不變式:


在完整結果中,我們能夠成功形式化證明不變式:總供應量 ≤ 總儲備量,其中
總供應量(total_supply) =∑iAccount[i].amount
總儲備量(total_reserve) =∑kBank[k].reserve
核心不變式:

所有證明義務均被證明後,以上Solana穩定幣程序示例在數學上可被嚴格證明滿足了《GENIUS法案》第4(a)(1)(A)條關於「一對一儲備支持」的合規要求。
形式化驗證並非是一項「錦上添花」的功能。對於穩定幣合規性而言,它對於保護每位參與者的資金和信心至關重要。一旦實際代碼實現中存在任何漏洞,都可能引發嚴重的資産損失、監管處罰,甚至對品牌造成長期的負面影響。
遵循形式化驗證最佳實踐將為穩定幣協議帶來額外優勢:
1. 贏得監管信任:監管機構無需逐一審核大量法律文件或審計報告,可直接參考由機器驗證的合規性證明。
2. 降低風險:代碼叠代時,其處理程序合約會自動生成證明,避免因回歸問題帶來的潛在風險。
3. 提升審計效率:由於財務和技術證明同時被檢查,安全審計與CPA審計可同步進行。
4. 實現市場差異化:「可證明合規」聲明,能夠有效增強銀行、商戶與DeFi平台等合作方的信任,成為品牌信譽與合作拓展的重要支點。
此外,在向董事會、社區或監管機構推介您的穩定幣時,能夠說:「我們的協議已根據《GENIUS法案》的要求進行了形式化驗證,且無未解決的證明義務」,將合規風險轉化為競爭優勢。
這不僅提升項目可信度,還能顯著加速多個關鍵流程,包括:
監管審批時間表(審查通過、進入監管沙盒)
企業級集成(銀行和支付服務提供商要求的完備性證明)
DeFi合作夥伴關係(預言機和借貸平台更傾向信任經數學驗證的協議)
隨著全球監管機構對穩定幣的關注不斷加深,合規與安全性[5]已成為發行人面臨的核心挑戰。無論是為了滿足《GENIUS法案》的要求,還是計劃在全球範圍内拓展,穩定幣項目都需要從底層構建起可靠的安全基礎。
CertiK自主研發的形式化驗證框架,專為真實的區塊鏈應用場景而構建。我們的方法突破了學術層面的抽象模型,能夠生成鏈上可被機器驗證的安全性證明,直接對應合規要求。這不是理論探索,而是面向實際生産環境的可靠保障。
作為Web3最大的安全公司,CertiK始終以「全綫護航,成就不凡」為使命。不論你是為了滿足《GENIUS法案》的合規要求,還是旨在打造面向全球的可信穩定幣,CertiK都能為你的項目保駕護航,助力其安全、高效地順利上綫。
我們提供:
定制的形式化驗證框架,針對你的係統架構量身打造;
面向《GENIUS法案》、ADGM、MAS、HKMA及其他法規的合規咨詢服務;
端到端的安全審計,涵蓋威脅建模、滲透測試、鏈上形式化驗證等環節;
監管溝通服務,協助你順利應對OCC、美聯儲及各州級監管審查。
實現層級驗證:確保源代碼符合規範,而不僅僅是協議的抽象層級模型。
專有屬性驗證:可驗證定制代碼的獨特屬性,超越常規的通用屬性。
復雜推理能力:通過自動化推理,能夠驗證任意復雜的代碼和屬性,遠超開發者、審計師甚至形式化驗證工程師通過手工推理所能達到的水平。
面向生産環境:適用於實際生産環境的代碼,無需大規模重構即可驗證,區別於僅限於原型或學術研究的形式化驗證方案。
CertiK作為形式化驗證與區塊鏈安全的領軍者,憑借超過5300億美元的數字資産安全保障經驗,已為超5000個區塊鏈項目保駕護航,為穩定幣項目的合規與安全打下堅實基礎。
我們歡迎進一步溝通,可為您安排關於概念驗證審計的技術研討,探討如何通過係統化、安全性可證明的方法,助力您的穩定幣項目實現合規、高可靠性地上綫運行。
參考:
[1] Web3: https://www.certik.com/resources/blog/Web3
[2] 穩定幣:https://www.certik.com/resources/blog/the-rise-of-stablecoins-in-unstable-times
[3]自2014年首批加密穩定幣項目推出:https://blog.bitmex.com/a-brief-history-of-stablecoins-part-1/?utm_source=chatgpt.com
[4]2009年推出的電子貨幣(E-Money)監管框架:https://finance.ec.europa.eu/consumer-finance-and-payments/payment-services/e-money_en
[5]安全性:https://www.certik.com/resources/blog/security-risks-of-stablecoins
内容來源:PANews
更多精彩內容,請登陸
財華香港網 (https://www.finet.hk/)
現代電視 (http://www.fintv.com)