摘要:佰澤醫療於2025年6月6日通過港交所聆訊,即將在香港主板上市,獨家保薦人為招銀國際。公司是中國領先的主要從事投資及提供醫療相關服務的腫瘤醫療集團。2024年收入約11.89億人民幣,同比增長10.88%,經調整淨利約0.12億人民幣,扭虧為盈。
LiveReport獲悉,佰澤醫療集團Carote Ltd(以下簡稱「佰澤醫療」)於2025年6月6日通過港交所聆訊,距香港主板上市再進一步,獨家保薦人招銀國際。
公司是中國領先的主要從事投資及提供醫療相關服務的腫瘤醫療集團,截至最後實際可行日期,公司通過於六家民營營利性醫院的直接股權所有權及兩家民營非營利性醫院的管理權,在北京、天津、山西省、安徽省及河南省運營和管理八家醫院,專注於提供腫瘤全週期醫療服務。

來源:招股書
截至2024年12月31日,公司的六家自有醫院和黃山首康醫院均成立了早癌篩查與防治中心、早癌篩查中心或早癌篩查與評估中心,將早癌篩查標準在基層應用和推廣,以提供早癌篩查及腫瘤診斷和治療的連續醫療服務。
公司的收入主要來自以下各項:
(i)經營公司自有的六家民營營利性醫院,提供包括腫瘤全週期醫療服務在内的醫療服務;
(ii)管理及運營公司體繫内的醫院中的兩家民營非營利性醫院並從中收取管理費;
(iii)供應藥品、醫療設備及耗材。考慮到中國醫療服務市場的性質,公司專注於腫瘤全週期醫療服務,並將其作為公司業務運營的核心部分,預期未來此趨勢將會延續。

來源:招股書
財務分析
截至2024年12月31日三個年度:
收入分别約為人民幣8億元、10.7億元、11.9億元,年復合增長率為21.70%;
毛利分别約為人民幣0.8億元、1.78億元、2.08億元,年復合增長率為61.77%;
行政開支分别約為人民幣-1.1億元、-1.5億元、-1.7億元,年復合增長率為23.53%;
經調整淨利潤分别約為人民幣-0.75億元、-0.1億元、0.12億元,2024年扭虧為盈;
毛利率分别約為9.91%、16.62%、17.51%。

來源:LiveReport大數據
公司2024年收入增速雖略有下降,但經調整後淨利開始扭虧為盈利。截至2024年末,公司貿易應收約2.62億,貿易應付約3.14億;短期借款2.92億,長期借款0.65億;期末現金約2.94億,經營活動現金流1.69億。
行業前景
中國民營醫院市場
就中國所有醫院的收入而言,民營醫院的增長速度比公立醫院快。民營醫院的收入從2018年的人民幣3,838億元增加到2022年的人民幣6,074億元,年復合增長率為12.2%。同期,公立醫院的收入僅從人民幣28,052億元增加到人民幣37,081億元,年復合增長率為7.2%。據預測,民營醫院的收入將在2026年進一步增加到人民幣10,943億元,年復合增長率為15.9%,在2030年增加到人民幣19,324億元,年復合增長率為15.3%。

來源:招股書
行業地位
截至2023年12月31日,在中國所有民營腫瘤醫療集團中,按早癌篩查中心數量計,公司排名第一。於2023年年底,除太原市萬柏林區和平社區衛生服務中心外,公司體繫内的所有醫院均已建立早癌篩查中心。
在中國所有民營腫瘤醫療集團中,按2023年癌症篩查收入計,公司排名第三。

來源:招股書
同行業公司IPO對比
本次選取的同行業對比公司為:美中嘉和[2543.HK]
公司為中國一家腫瘤醫療服務提供商,為癌症患者及第三方醫療機構提供服務。根據弗若斯特沙利文報告,按2022年的收入計,公司於中國民營腫瘤醫療服務市場所佔市場份額為0.5%。公司通過自營醫療機構及第三方醫療機構通過醫用設備、軟件及相關服務為癌症患者服務。

來源:LiveReport大數據
主要股東
徐旭女士通過Bayway Fund L.P.持股57.56%;朱紅兵及其兒子崔一帆通過Xuxi Holding持股8.09%;百惠投資基金(徐女士80%、崔勇20%)通過Backspace、Cheery Smiley、Sugar Berry分别持股0.55%、1.14%、2.79%;
徐女士最終控製的實體及根據一致行動安排,合計持有上述70.12%的權益。
公司架構如下:

來源:招股書
其他股東還有聯想控股(03396.HK)通過上海正阖盛持股9.20%;深圳澤信管理、成都魯信貳期、山東魯信動能、無錫金投魯信通過上海晟荏持股7.65%;元明醫療基金通過QHYM Investment Ltd.持股3.13%等。
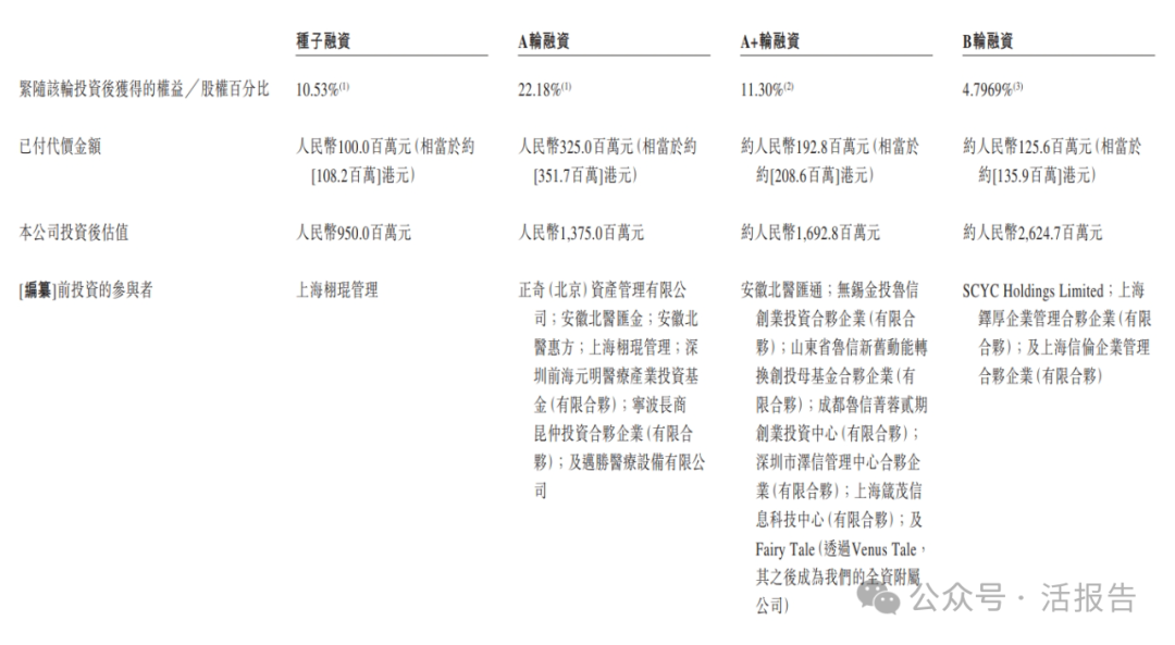
上市前融資
公司歷經4輪融資,分别募資1億、3.25億、1.93億和1.26億元人民幣,2023年最新估值為人民幣26.25億。

來源:招股書
管理層情況

來源:招股書
中介團隊
據LiveReport大數據統計,佰澤醫療中介團隊共計9家,其中保薦人1家,近10家保薦項目數據表現還不錯;公司律師共計3家,綜合項目數據表現普通。整體而言中介團隊歷史數據不儘人意。

來源:LiveReport大數據
文章來源:活報告公眾號
更多精彩內容,請登陸
財華香港網 (https://www.finet.hk/)
現代電視 (http://www.fintv.com)