新琪安於2025年2月17日第二次向港交所遞交招股書,擬在香港主板上市,獨家保薦人為民銀資本。公司是甘氨酸及三氯蔗糖生產商,2024年收入為人民幣5.69億元,淨利潤0.43億元。
新琪安科技股份有限公司(簡稱「新琪安」)是全球領先的甘氨酸及三氯蔗糖生產商。
據招股書,按2023年銷量及銷售收益計,公司於全球食品級甘氨酸制造行業排名第一,全球市場份額約為5.1%及3.1%。同一報告顯示,按2023年銷量及銷售收益計,公司亦為全球五大三氯蔗糖生產商之一,市場份額約為4.8%及4.5%。
公司約有300名來自各行各業的客戶,其中包括多家知名跨國企業,例如公司的(i)美國飲料客戶為世界知名的跨國企業,制造世界上最受歡迎的碳酸飲料之一;(ii)瑞士食品飲料客戶為世界著名的跨國企業,以品牌咖啡、巧克力及谷類食品而聞名;(iii)美國口腔護理產品客戶為全球最大口腔護理產品生產商之一;(iv)美國糖果客戶為全球領先糖果生產商;及(v)美國零食客戶,世界頂級零食生產商。若幹該等信譽良好的跨國企業已與公司維持約10至20年的業務關系。
公司已建立國際供應鏈服務系統。於最後可行日期,新琪安在中國、泰國及印尼有5間生產工廠。
公司生產食品級甘氨酸、工業級甘氨酸及三氯氨糖,銷售到中國内地及海外,包括歐洲、北美洲、亞洲(不包含中國内地)等。


財務分析
2022-2024年,公司的主要財務數據如下:
收入分别約為人民幣7.61億元、4.47億元、5.69億元,年復合增長率為-13.57%;
毛利分别約為人民幣1.95億元、0.8億元、1.02億元,年復合增長率為-27.69%;
淨利潤分别約為人民幣1.22億元、0.45億元、0.43億元,年復合增長率為-40.36%;
毛利率分别約為25.59%、17.88%、17.91%;
淨利率分别約為16.02%、9.99%、7.63%。

公司2023年收入大幅下降,毛利率、淨利率也均受影響,主要源於三氯蔗糖和甘氨酸銷售額均減少,出口銷售的食品級甘氨酸和三氯蔗糖平均售價均大幅下降,直至2024年各產品銷量增加,公司營收有所回升。2023年工業級甘氨酸銷售因價格下降錄得毛損。
行業前景
全球甜味劑行業概覽
全球甜味劑的市場規模,按銷量計,從2018年的2.2百萬噸增長至2023年的2.6百萬噸,年均復合增長率為3.4%,並預計在2028年達到3.2百萬噸,未來五年的年均復合增長率為4.0%。
人工甜味劑的市場規模,按銷量計,從2018年的143.0千噸增長至2023年的176.1千噸,年均復合增長率為4.2%,並預計在2028年達到215.5千噸,未來五年的年均復合增長率為4.1%。由於人工甜味劑通常都是高倍甜味劑,以甜度貢獻計,在2023年人工甜味劑的在全球甜味劑中的佔比超80%。

全球三氯蔗糖行業概覽
按銷量計,全球三氯蔗糖市場規模從2018年的13.9千噸增長至2023年的20.0千噸,年均復合增長率為7.5%,並預計在2028年達到29.1千噸,未來五年的年均復合增長率為7.8%。
其中,中國境内生產的三氯蔗糖銷量從2018年的6.9千噸增長至2023年的16.8千噸,年均復合增長率為19.5%,並預計在2028年達到25.6千噸,未來五年的年均復合增長率為8.8%。

全球甘氨酸行業概覽
按銷量計,全球甘氨酸市場規模從2018年的732.9千噸增長至2023年的850.0千噸,年均復合增長率為3.0%,並預計在2028年達到1,048.7千噸,未來五年的年均復合增長率為4.3%。
其中,中國境内生產的甘氨酸銷量從2018年的403.5千噸增長至2023年的456.0千噸,年均復合增長率為2.5%,並預計在2028年達到581.4千噸,未來五年的年均復合增長率為5.0%。

行業地位
按食品級甘氨酸的銷量計,公司2023年於全球食品級甘氨酸生廠商中排名第一,市佔率為5.1%。按銷售收入計,公司2023年於全球食品級甘氨酸生廠商中排名第一,市佔率為3.1%。
中國食品級甘氨酸市場競爭相對激烈,按2023年食品級甘氨酸銷量計,行業前五名生產商的市佔率達到57.6%。
以食品級甘氨酸的銷量計,公司2023年於中國食品級甘氨酸生產商中排名第一,市佔率為14.6%;以食品級甘氨酸的銷售收入計,公司2023年於中國食品級甘氨酸生產商中排名第一,市佔率為15.7%。截至2023年12月31日,公司是中國食品級甘氨酸生產商前五名中唯一佈局境外生產的生產商。
管理團隊

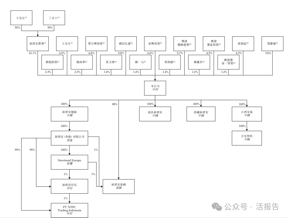
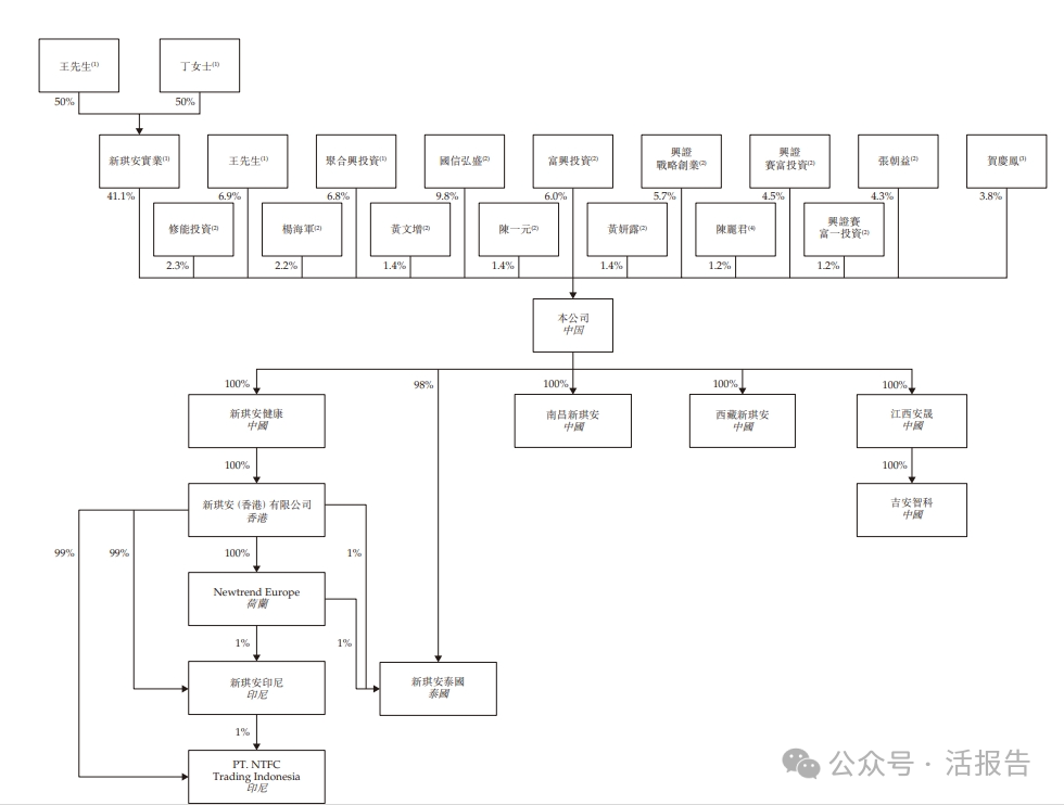
主要股東
公司由新琪安實業直接擁有約41.1%權益;由王小強先生直接擁有約6.9%權益及由聚合興投資直接擁有約6.8%權益。
新琪安實業由王先生及丁女士分别擁有50%及50%權益。聚合興投資受丁女士(作為其唯一普通合夥人)控制。王先生與丁女士為配偶。因此,王先生、丁女士、新琪安實業及聚合興投資構成一組控股股東。

融資歷程


中介團隊
據LiveReport大數據統計,新琪安中介團隊共7家,其中保薦人1家,近10家保薦項目數據表現不儘如人意;公司律師共計2家,綜合項目數據表現不太樂觀。整體而言中介團隊歷史數據表現水平中等偏下。

文章來源:活報告公眾號
更多精彩內容,請登陸
財華香港網 (https://www.finet.hk/)
現代電視 (http://www.fintv.com)